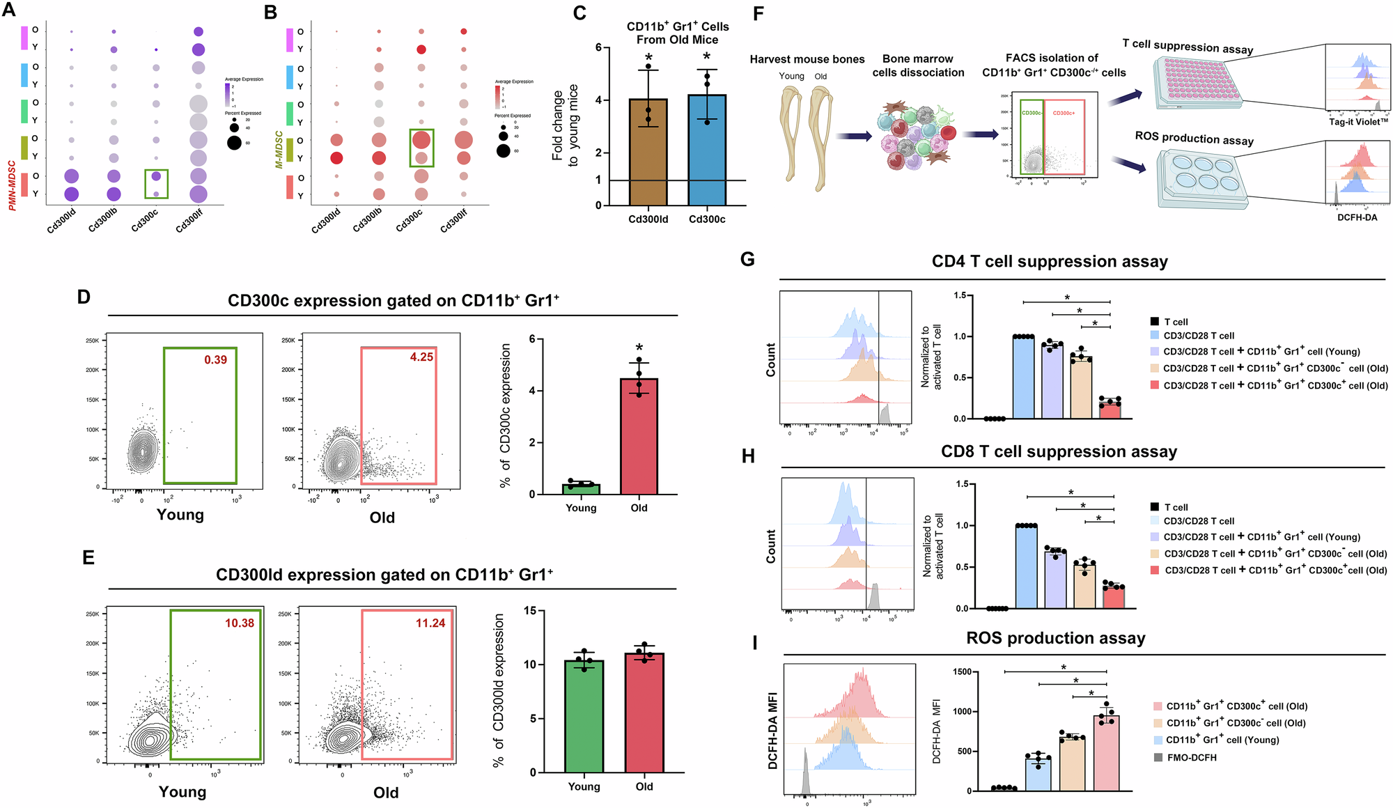
Fig. 3: CD11b+Gr1+CD300c+ cells demonstrated a robust ability of T cell suppression and enhanced production of ROS.

A, B Dot plots demonstrating the expression of Cd300 family members in different cell clusters in aged or young mice. The expression levels and percentages of Cd300c showed the most significant differences between aged and young mice in both PMN-MDSCs and M-MDSCs. C RT-qPCR result showed that Cd300ld and Cd300c were significantly up-regulated in aged mice, when compared to their young counterparts. D CD11b+Gr1+ cells from bone marrow of aged mice exhibited significantly high expression of CD300c when compared with their counterparts in young mice. E No significant difference of CD300ld was detected between CD11b+Gr1+ cells isolated from the bone marrow of young and aged mice. F Experimental design schematic. G, H T cell suppression assay results showed that CD11b+Gr1+CD300c+ cells isolated from the bone marrow of aged mice suppressed CD4 and CD8 T cell proliferation significantly, compared with CD11b+Gr1+ cells from young mice and CD11b+Gr1+CD300c- cells from aged mice. I CD11b+Gr1+CD300c+ cells isolated from the bone marrow of aged mice showed increased ROS production compared with CD11b+Gr1+ cells from young mice and CD11b+Gr1+CD300c- cells from aged mice. Data were presented as mean ± SD. *P < 0.05.