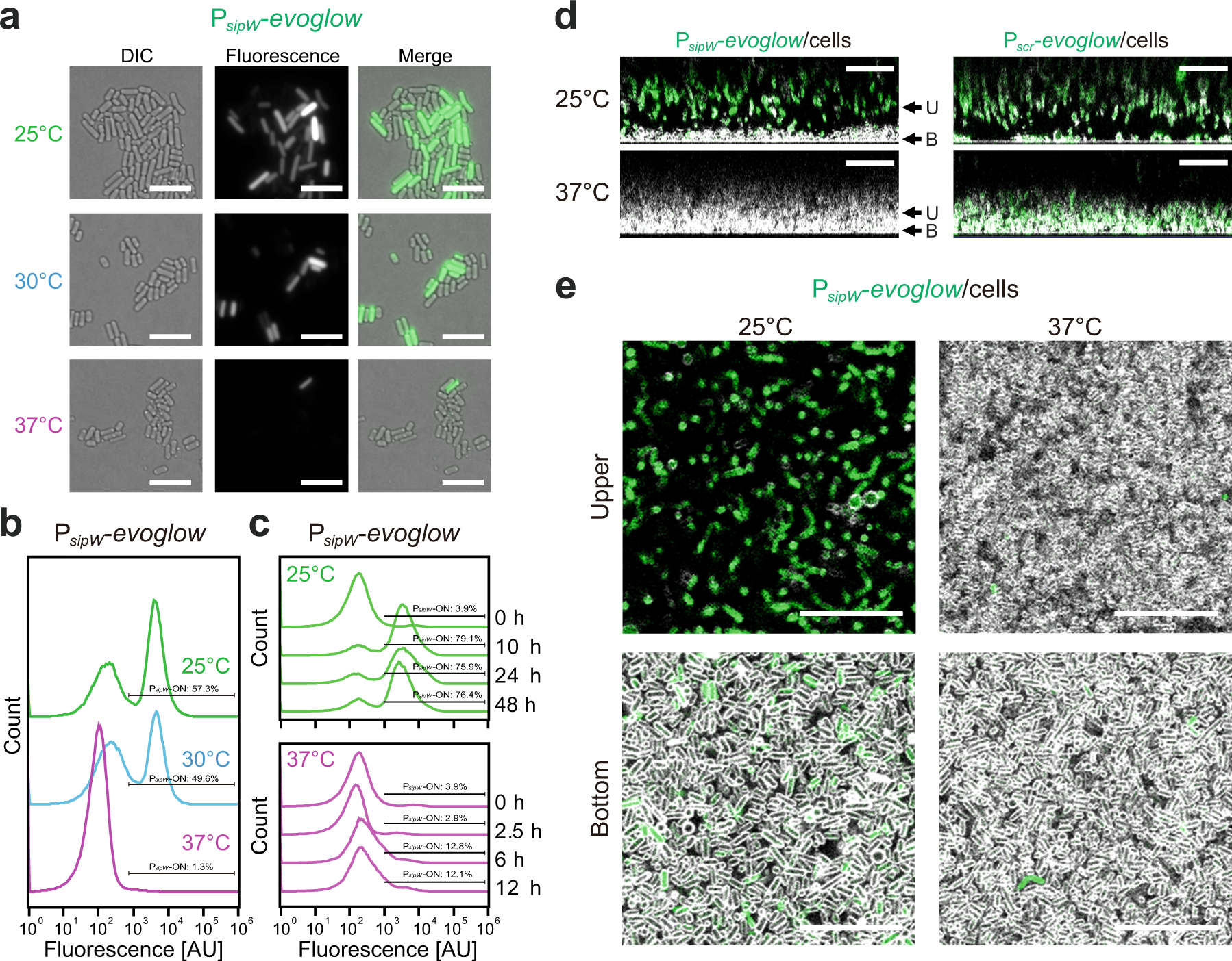
Fig. 6: PsipW expression is localized in pellicle biofilms and regulated by temperature.

a, b PsipW-evoglow expression is bimodal and activated at lower temperatures. Fluorescence microscopy images (a) and FACS analysis (b) of planktonic PsipW-evoglow reporter cells at different temperatures. Cells were cultured for 1 day at 25, 30, or 37 °C. For FACS analysis, we counted 100,000 events for each sample. Bar = 10 µm. c Time-course analysis of sipW promoter activities in planktonic cell culture. We analyzed 100,000 events for each sample in the FACS analysis. The 10, 24, and 48 h time points at 25 °C and the 2.5, 6, and 12 h time points at 37 °C correspond to the exponential phase, early stationary phase, and late stationary phase, respectively. d Side views of the biofilm formed by the PsipW-evoglow reporter strain at different temperatures. The reporter strain was cultured for 1 day at 25 or 37 °C. We observed the biofilms by confocal laser microscopy. Cells were stained with the membrane staining dye FM4-64 (2.5 µg ml−1) (gray). The control promoter is the constitutively active gene scr, which exhibits a monomodal expression pattern. Bar = 20 µm. e Orthometric images of CLSM images corresponding to d. The xy-slice images of each z position indicated in d are shown. Bar = 20 µm.