Fig. 3: The microbiota of PepT1−/− mice protects against colitis and CAC.
From: Impact of PepT1 deletion on microbiota composition and colitis requires multiple generations

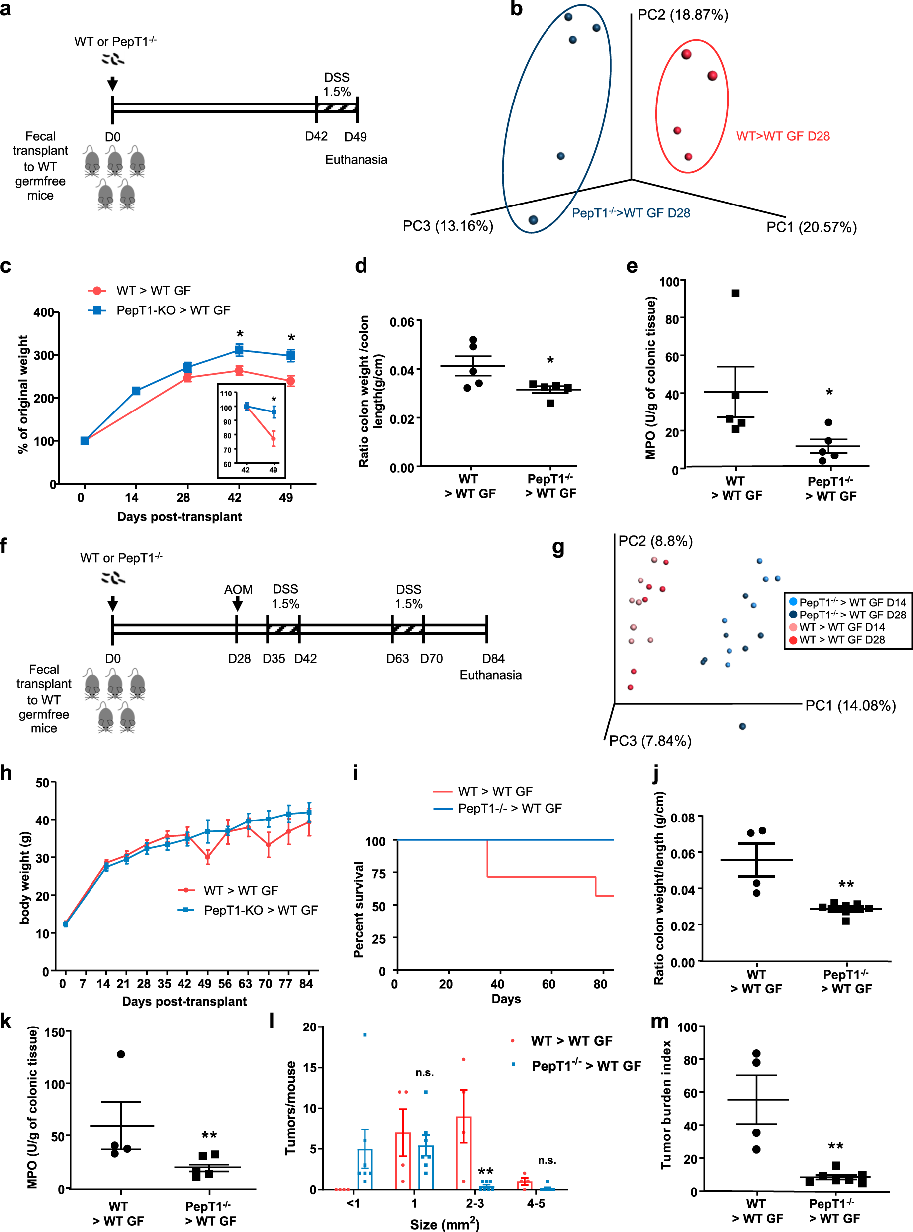
a–e Three-week-old male GF C57BL/6 mice were conventionalized via microbiota transplant from a pool of two WT or PepT1−/− female donor mice. Colitis was induced at D42 post transplantation by supplying 1.5% DSS in the drinking water. Mice were euthanized at D49 post transplantation. a Scheme of the experimental design. b Principal component analysis (PCA) of the weighted UniFrac distance matrix of fecal microbiota from WT (red) and PepT1−/− (blue) microbiota recipient mice at D28 post-transplant. c Body weights of conventionalized mice from transplant to euthanasia at D49. d Colon weight/colon length ratio at D49. e MPO activity in the distal colon at D49. Significance was determined by unpaired two-tailed Student’s t-test (n = 5 mice/group; *P < 0.05). f–m Three-week-old female and male GF C57BL/6 mice were conventionalized via microbiota transplant from a pool of two WT or PepT1−/− male donor mice. CAC was induced using an AOM/DSS protocol starting at D28 post transplantation. Mice were euthanized at D84 post transplantation. f Scheme of the experimental design. g Principal component analysis (PCA) of the weighted UniFrac distance matrix of fecal microbiota from WT (red) and PepT1−/− (blue) microbiota recipient mice at D14 and D28 post-transplant. h Body weights of conventionalized mice from transplant to euthanasia at D84. i Survival rate. Mice were euthanized after losing 20% of their initial body weight. j Colon weight/colon length ratio at D84. k MPO activity in the distal colon at D84. l Number of tumors per mouse. m Tumor size, determined using a dissecting microscope. Significance was determined by unpaired two-tailed Student’s t-test (n = 5–7 mice/group; *P < 0.05, **P < 0.01, n.s. non-significant). Data are presented as the mean ± SEM.