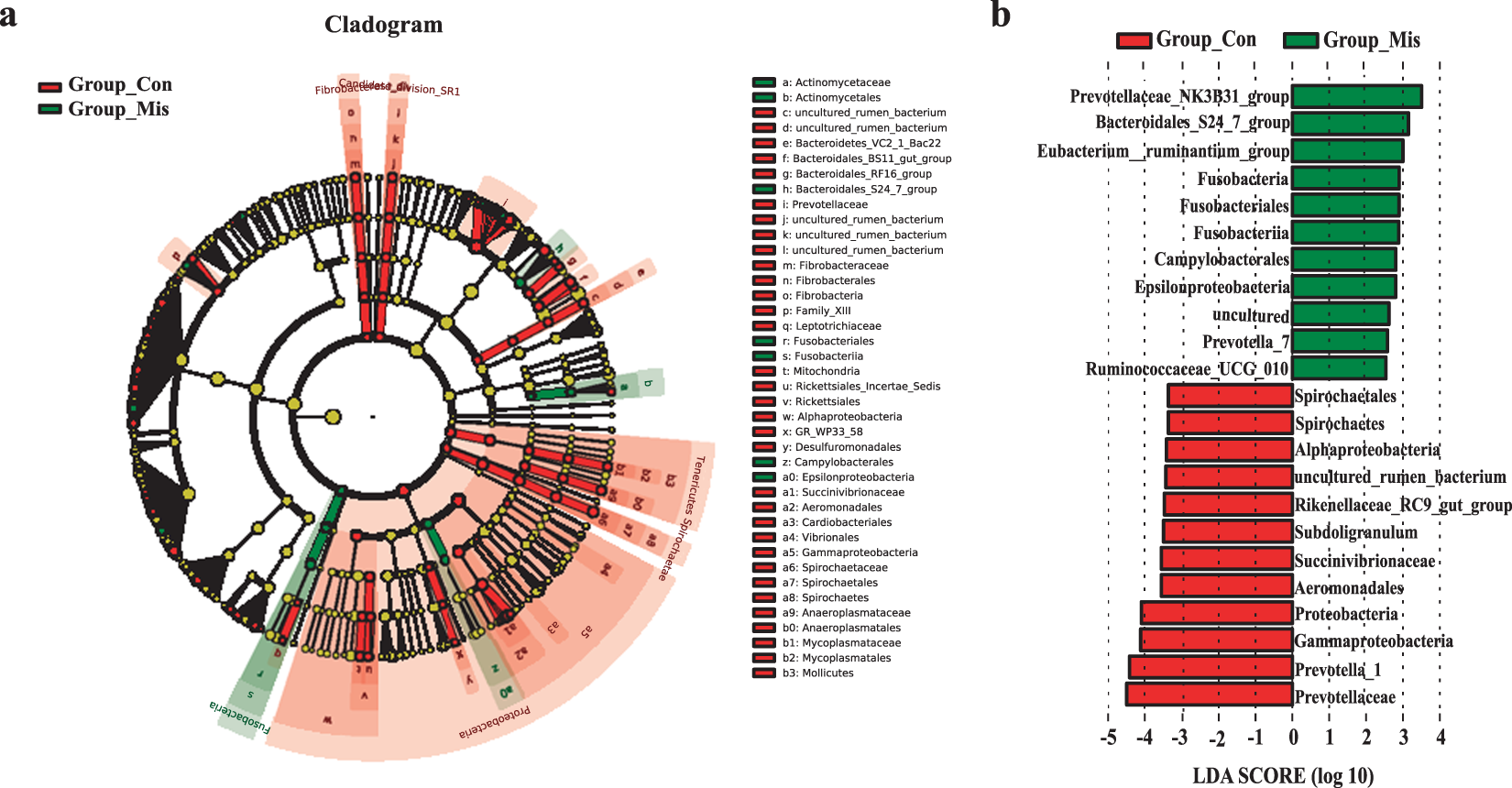
Fig. 3: Compositions of different species in the control and miscarriage groups by LEfSe analyses.

a Taxonomic representation of statistically and biologically consistent differences between the control and miscarriage groups. Significant differences are represented with different colors (red and green represent core microbes in the control (Con) and miscarriage (Mis) groups, respectively; yellow represents microbes shared between the control and miscarriage groups). b Histogram of LDA scores for differentially abundant genera between the control and miscarriage groups.