Fig. 4: Effect of degQ mutation on the cellular levels of flagellins during dispersal from biofilms.
From: Role of DegQ in differential stability of flagellin subunits in Vibrio vulnificus

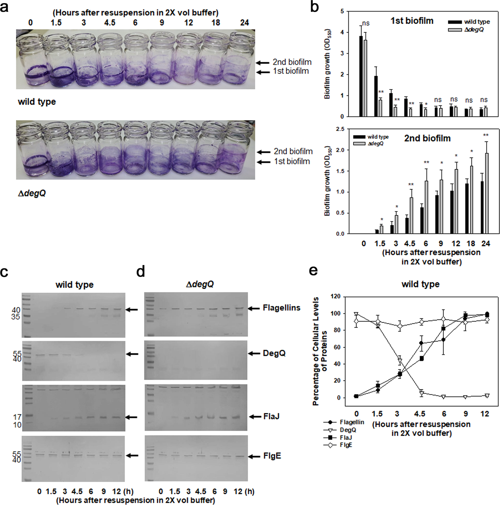
a, b Dispersal of bacterial cells from biofilms. Biofilms formed by the wild-type (upper image) and ΔdegQ (lower image) in 2 ml AB-fumarate broth for 48 h were further incubated in 4 ml PBS, to allow the second biofilms to be formed around the air–liquid interfaces by the cells dispersed from the first biofilms, as previously described60. At various time points during 24 h incubation (0, 1.5, 3, 4.5, 6, 9, 12, 18, and 24 h), the remaining first biofilm and newly formed second biofilm were stained with crystal violet, and the dyes associated with each biofilm were estimated by spectrophotometry at 550 nm (b). The error bars on the bar charts represent standard deviation. The P-values for the comparison with wild type are indicated (Student’s t-test; ns, not significant; *0.005 < P < 0.05; **P < 0.005). c–e Cellular levels of various proteins during the dispersal period. Crude extracts of cells in the first biofilms, which remained in the original positions for the initial 12 h period of the dispersal stage, were subjected to western blotting analyses to monitor the cellular levels of flagellins, DegQ, FlaJ, and FlgE in the wild type (c) and ΔdegQ (d). The intensities of resultant protein bands in the wild-type blots were estimated by densitometric reading, and the relative levels of each protein were plotted against incubation time points (e). The error bars represent standard deviation.