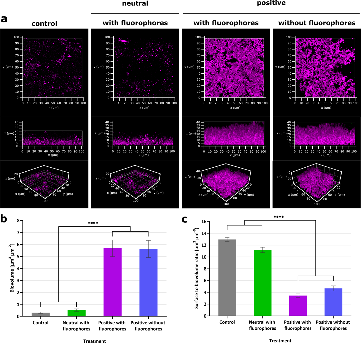
Fig. 1: The charge of nanosensors can influence the biofilm formation of P. aeruginosa PAO1-N.
From: Fluorescent nanosensors reveal dynamic pH gradients during biofilm formation

Differently charged nanoparticles at 1 mg mL−1 were incubated with P. aeruginosa PAO1-N under static conditions. Quantitative Comstat analysis of the biofilm images were performed using ImageJ. a Representative confocal images of P. aeruginosa PAO1-N stained with CellMaskTM without the addition of nanoparticles (left panel), grown with neutral polyacrylamide nanosensors (left central panel), with positively charged polyacrylamide nanosensors containing fluorophores (right central panel) or with positively charged polyacrylamide nanoparticles without fluorophores (right panel). The top row is a 3D view from the top of the biofilm; the bottom row shows a 3D view from the front of the biofilm. Graphs represent b biovolume and c surface to biovolume ratio. Error bars represent standard deviation measured for different biofilm images, where n = 10 (control), n = 7 (neutral nanosensors and positive nanoparticles without dyes) and n = 8 (positive nanosensors), with p < 0.0001 represented by **** (ordinary one-way ANOVA). The same number of replicas were visually inspected.