Fig. 3: Expression profile of sRNAs and the function of rli28c sRNA.
From: Metagenomic and metatranscriptomic profiling of Lactobacillus casei Zhang in the human gut

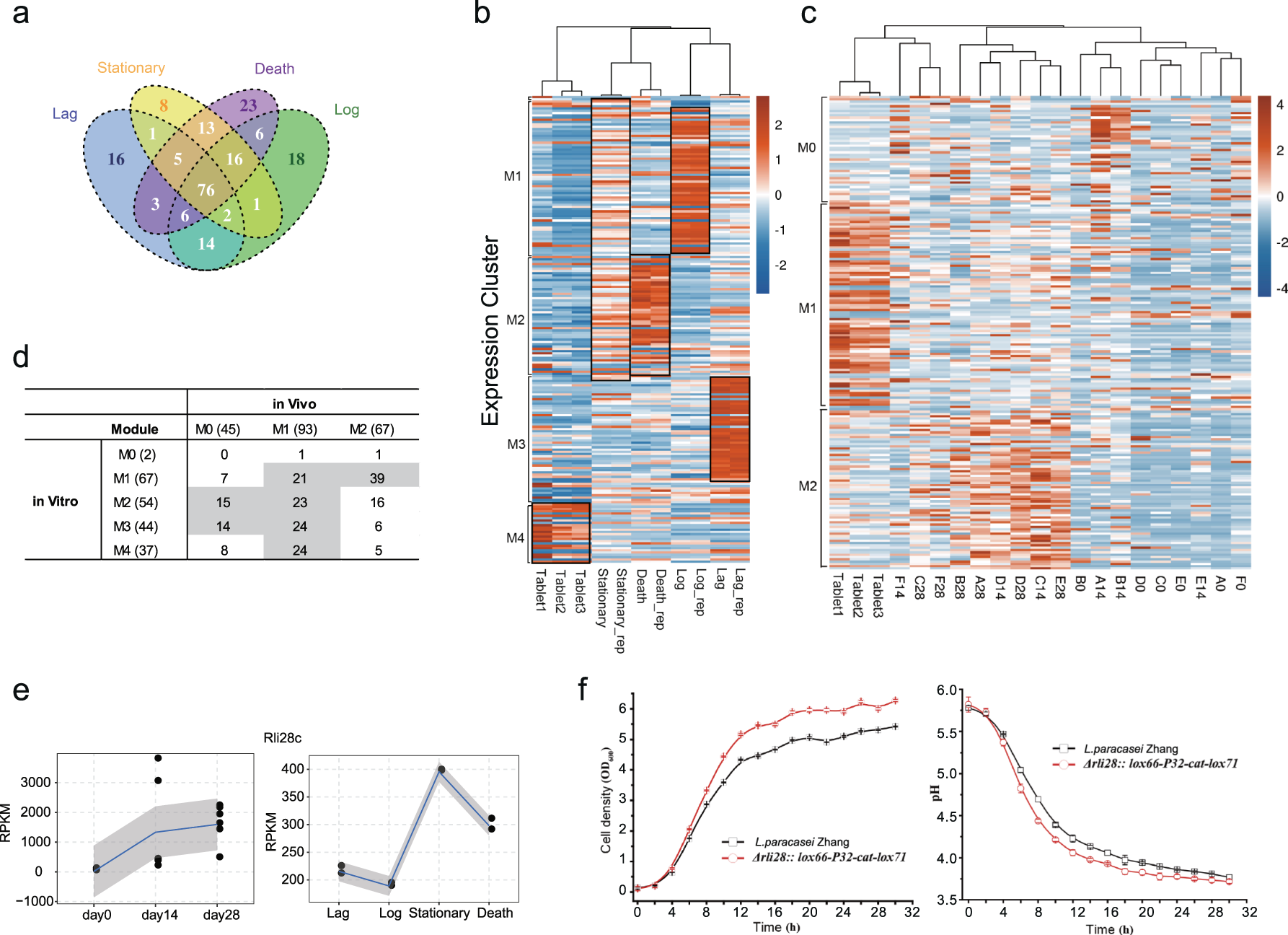
a Venn diagram showed the sRNA detection overlap among the four growth stages in vitro. b Heatmap presentation of the expression pattern for the in vitro and tablets samples by WGCNA clustering. Black rectangle represents the highly expressed sRNAs in the corresponding samples. c The same with (b) but for the in vivo and tablet samples. d The overlapped sRNAs numbers for major modules classified by WGCNA for in vitro and in vivo shown in (b) and (c). e The expression level line plot of RPKM values for rli28c sRNAs in in vivo and in vitro samples, respectively. f The cell density (left) and pH value of the growth medium (right) plot by time with (red) and without (black) the rli28c sRNA knockout. Three biological replicates were used in this experiment.