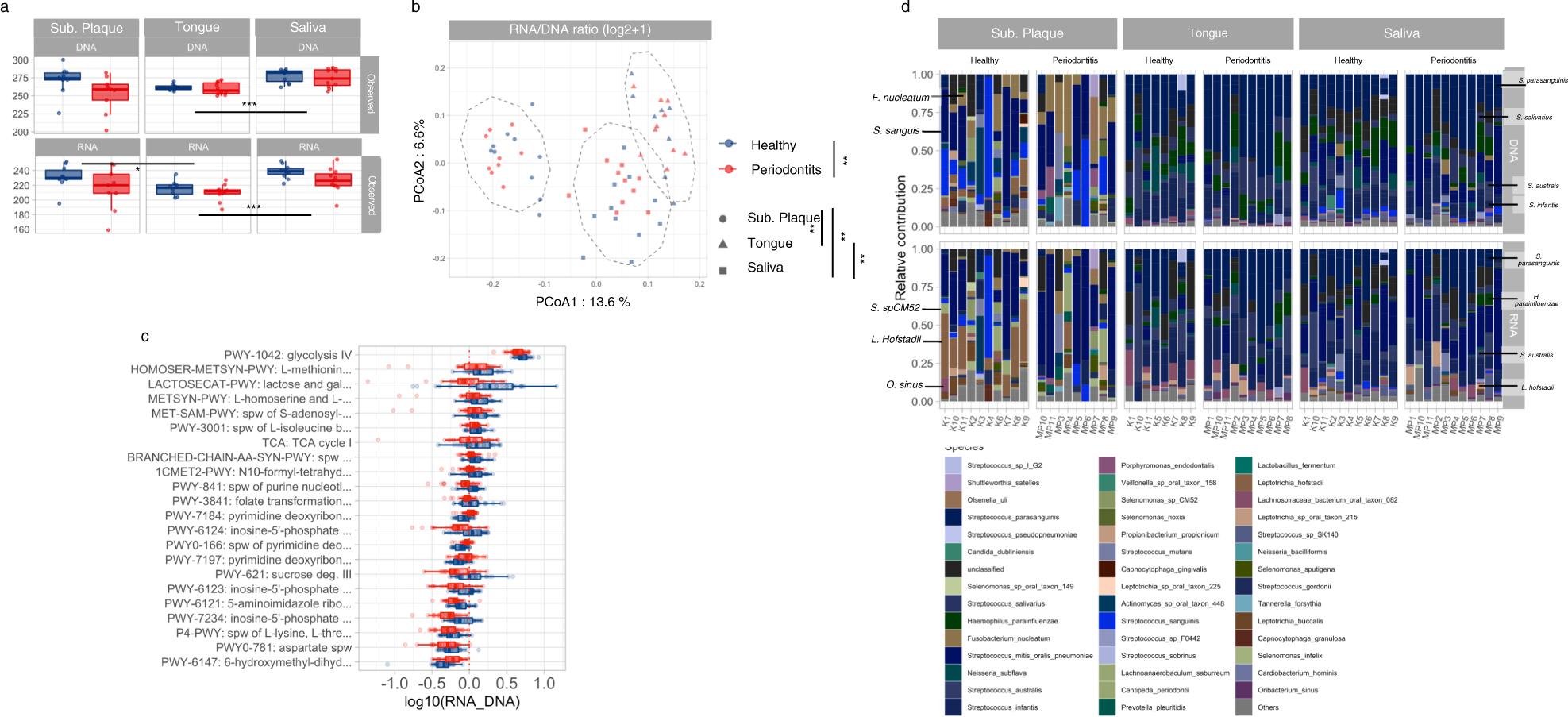
Fig. 3: Pathway diversity, differential expression, and contributing species.
From: Periodontitis associates with species-specific gene expression of the oral microbiota

a α-diversity patterns of potential (DNA) and expressed (RNA) pathways as measured by observed richness, Pielou’s evenness and Shannon diversity index. b β-diversity of pathway expression as expressed by log(RNA/DNA ratio) and summarized using weighted Jaccard distance and visualized using PCoA ordination. Significant differences were assessed using Kruskal–Wallis and PERMANOVAS tests for α and β-diversity, respectively. Significant FDR-adjusted p values were indicated as follows: *0.05 > p > 0.01 **0.01 > p > 0.001, ***p < 0.001. c Pathways exhibiting significant differential expression between healthy and periodontitis patients as identified using MaAsLin2. Color indicates heath status (blue: healthy controls versus red: periodontitis group), and shape reflects oral site. d Species relative contribution to the differentially expressed pathways (identified in c). Boxplots display first quartile, median, and third quartile and whiskers represent 1.5 times the interquartile range from the first and third quartiles.