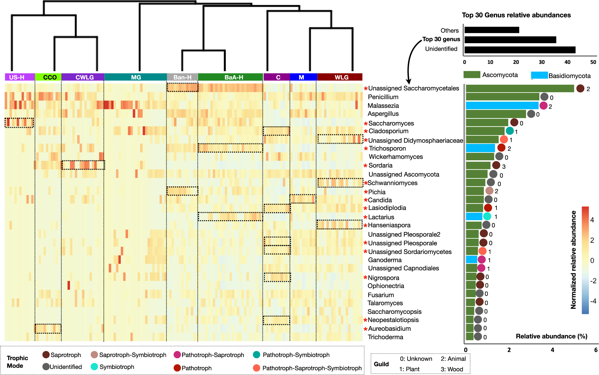
Fig. 2: Heatmap distribution of 30 most abundant fungal genera.
From: The primate gut mycobiome-bacteriome interface is impacted by environmental and subsistence factors

Heatmap showing the relative distribution of the 30 most abundant fungal genera based on their normalized relative abundances in each group. Color distribution of individual fungal genera is reported in color key based on normalized Z scores. The primate groups were arranged as per the hierarchical clustering shown in Fig. 1b. Cumulative relative abundance of individual genera across groups is shown in the separate bar plot. Genera highlighted in green and deepskyblue belong to the Ascomycota and Basidiomycota phyla, respectively. Tropic mode and guild of these most abundant genera were selected from the total assigned trophic mode and guild for each ASV. To make FUNGuild assignments more accurate, only ASVs ranked as “Probable” and “Highly Probable” hits were considered for final classification. ASVs ranked as “Possible” were not considered. These categories are shown at the bottom of the heatmap with different colors and numbers. The dotted boxes along with the asterisk are drawn to show statistical significance (based on species indicator analysis, indval > 0.3, and p < 0.05) of each fungal genera in the respective primate group. The identifiers used for primate groups are US-H: US-Human, CCO: Captive Chimpanzees Ostrava, CWLG: Captive Western Lowland Gorilla, MG: Mountain Gorilla, Ban-H: Bantu-Human, BaA-H: BaAka-Human, C: Chimpanzee, M: Agile Mangabey, and WLG: Western Lowland Gorilla.