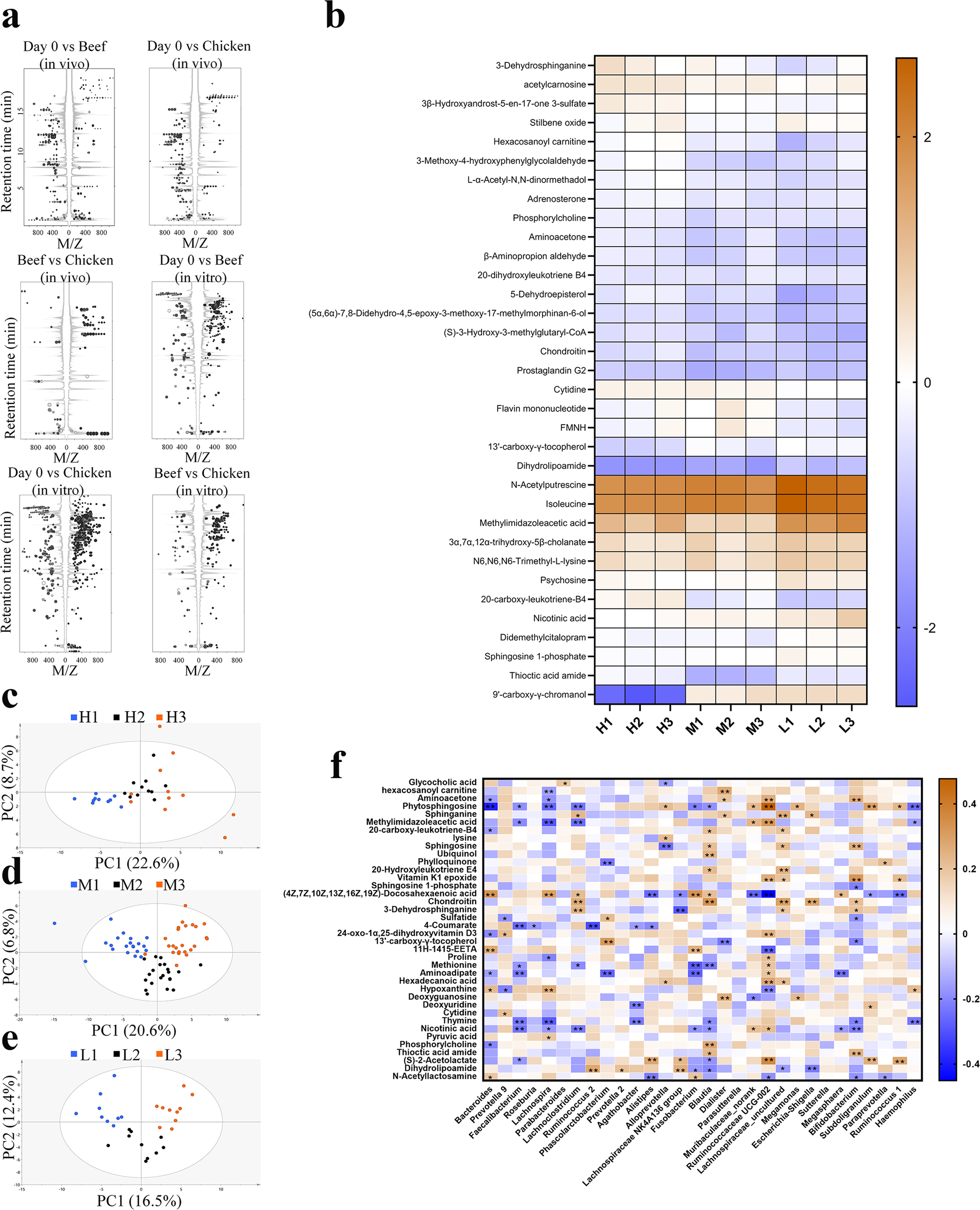
Fig. 4: Comparisons of fecal metabolites in response to meat-based diet alteration in the high-, middle- and low-BMI volunteers.

a Cloud map analysis of the differential m/z (P < 0.05); b Heatmap of fecal metabolites showed significant responses (P < 0.05) to meat-based diet alterations, the color bar indicates the relative content of metabolites; c–e PCA score plots of the fecal metabolites in high- (c), middle- (d) and low-BMI volunteers (e); f Heatmap for correlation coefficients between the fecal metabolites and the fecal microbiota. * and ** indicate that coefficients are significant (P < 0.05) and highly significant (P < 0.01), respectively; the color bar indicates the Pearson’s correlation coefficients.