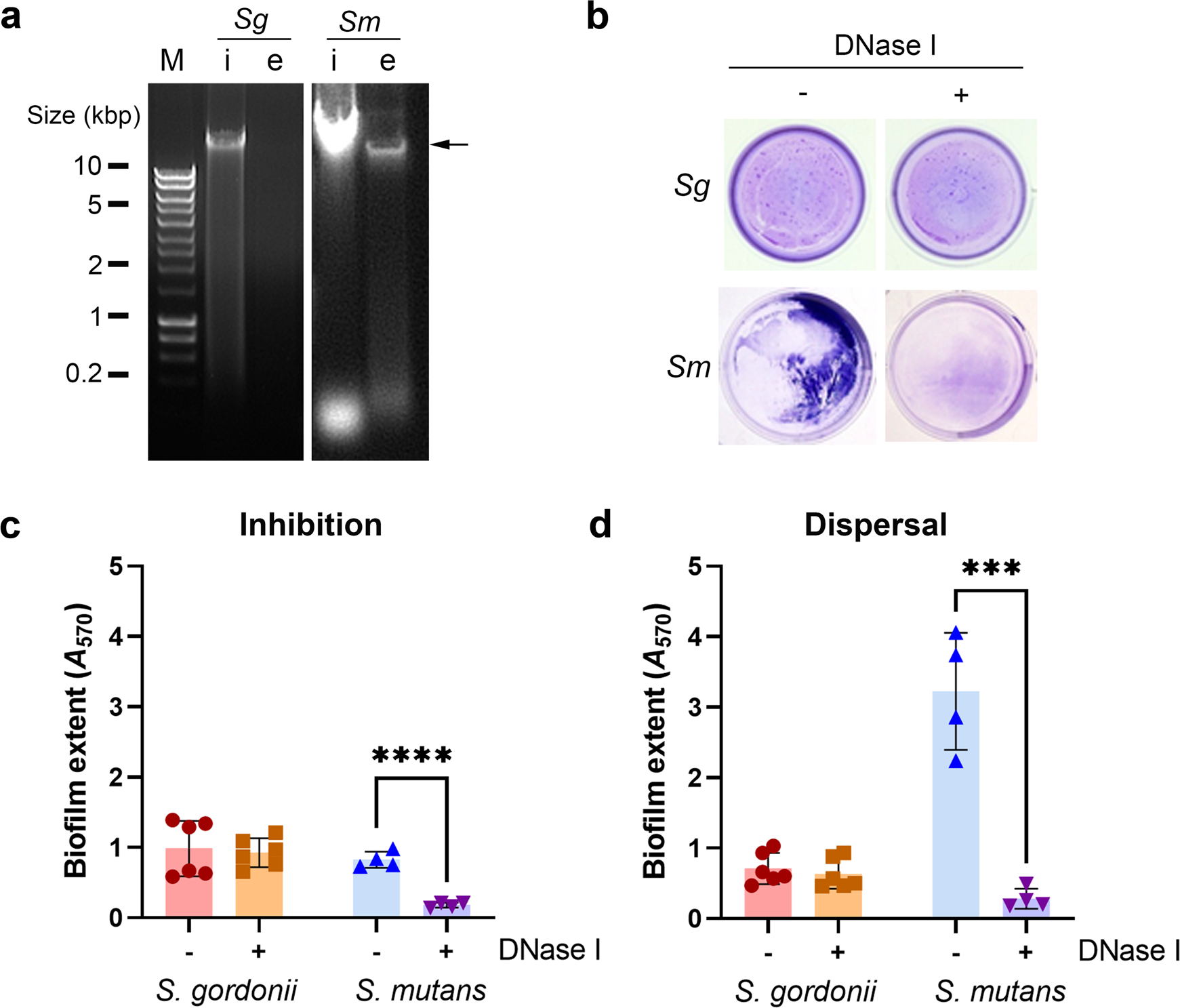
Fig. 1: S. mutans but not S. gordonii forms biofilms in an eDNA-dependent manner.

a Agarose gel electrophoresis of intracellular and extracellular DNA (iDNA and eDNA) isolated from S. gordonii and S. mutans biofilms. Biofilms were grown for 48 h in multi-well plates and cells were separated from extracellular matrix by centrifugation prior to DNA extraction. The black arrow indicates eDNA. Marker (M) was run on the same gel as the S. gordonii samples but separated from the sample lanes. S. mutans samples were run on a different gel. b Pre-established biofilms of S. gordonii and S. mutans grown for 20 h in BHY medium were treated with 5 μg/mL DNase I for 1 h at 37 °C. Biofilms were stained with crystal violet and biomass was quantified by dissolving the dye and measuring absorbance at 570 nm. c Quantification of crystal violet stained S. gordonii DL1 and S. mutans GS-5 biofilms grown in the presence and absence of 5 μg/mL DNase I. Biofilms were grown anaerobically for 20 h in BHY at 37 °C. S. mutans biofilms but not S. gordonii were inhibited when grown in the presence of 5 μg/mL DNase I. d Quantification of pre-formed S. mutans biofilms treated with 5 μg/mL DNase I for 1 h at 37 °C showed significant reduction by DNase I treatment (dispersal), whereas S. gordonii biofilms were not reduced. Data points are shown for 4–6 independent experiments, bars represent the mean and SD is indicated. The distribution of data passed the Shapiro-Wilk normality test and therefore statistical significance was calculated using Student’s t-test; ***p < 0.001, ****p < 0.0001.