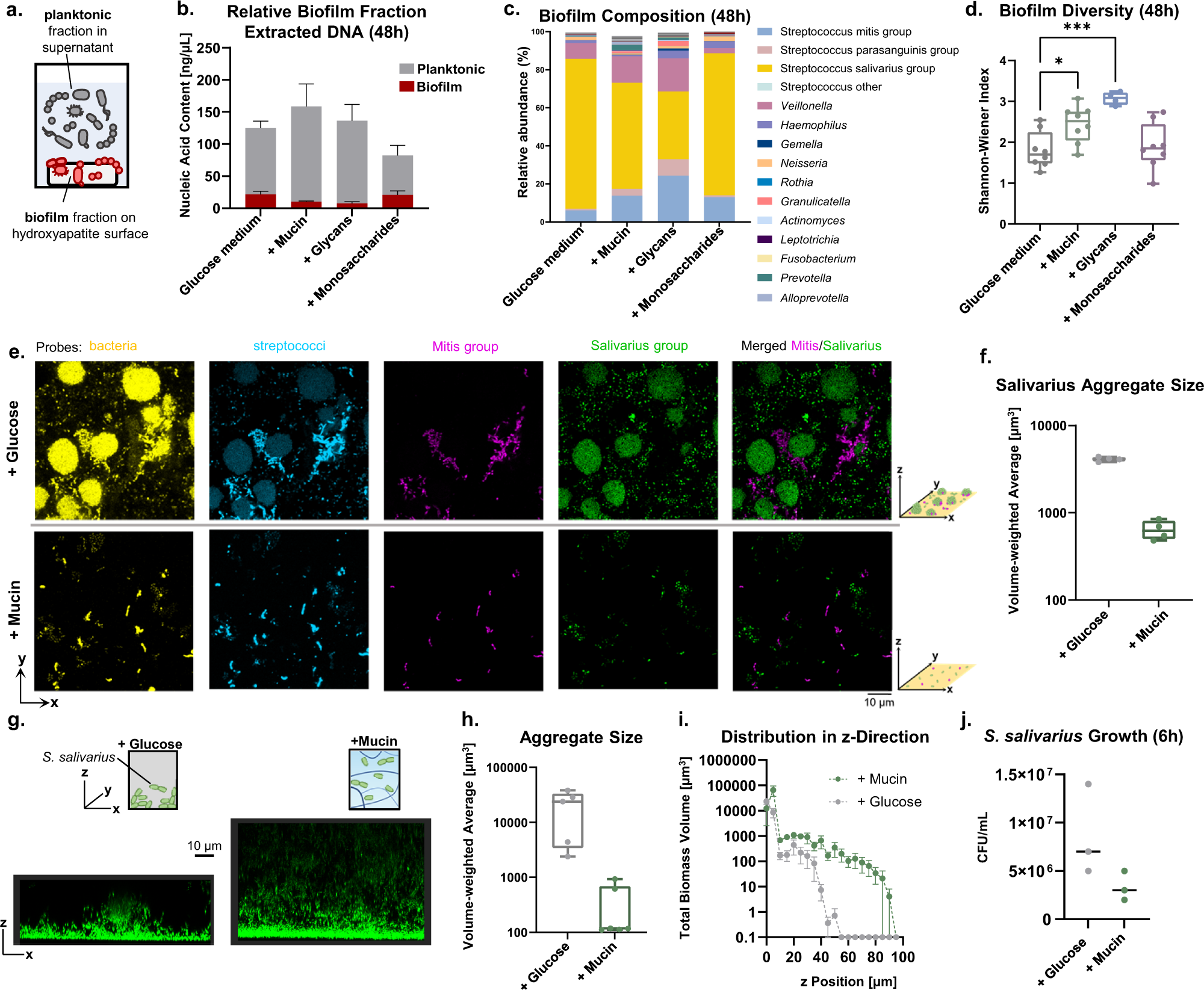
Fig. 5: Mucins spatially organize oral microbial communities, reducing surface attachment and aggregation.
From: Mucin glycans drive oral microbial community composition and function

a Schematic of planktonic and biofilm community fractions, grown in a 96-well plate containing hydroxyapatite discs. b Relative biofilm fraction of communities grown in mucin and mucin glycans versus medium alone. Bars represent mean ± s.e.m. of four replicates. c Relative abundance of biofilm fractions determined from 16S rRNA sequencing. Data represent the average of four replicates. d Alpha diversity of microbial communities cultured in medium with mucins or glycans versus medium alone (48 h, n = 4). Center lines indicate the medians, box limits indicate upper and lower quartiles, and whiskers indicate minimum and maximum values. Each point represents an independent replicate. Significant differences relative to medium alone were assessed using repeated-measures one-way ANOVA with Dunnett’s multiple comparison test. *p < 0.05; ***p < 0.001. Experiments in (b–d) used inoculating communities 3 and 4, as shown in Supplementary Fig. 1. e FISH images showing large Salivarius group aggregates (green channel) in glucose-based medium (top row), but not in mucin-based medium (bottom row). Images of individual channels and merged magenta (Mitis) and green (Salivarius) channels are shown for each environment. Scale bar, 10 µm. f Quantification of aggregate size formed by Salivarius streptococci in communities grown in glucose-based medium versus mucin-based medium. Center lines indicate the medians, box limits indicate upper and lower quartiles, and whiskers indicate minimum and maximum values. Each point represents the average across an independent field of view. g Live confocal imaging of S. salivarius showing large aggregates in glucose-based medium and smaller group clusters in mucin-based medium. Scale bar, 10 µm. h, i Quantification of aggregate size (h) and distribution in z position (i) for S. salivarius grown in glucose-based or mucin-based medium. In (h), center lines indicate the medians, box limits indicate upper and lower quartiles, and whiskers indicate minimum and maximum values. In (i), each point represents the average and error bars represent the s.d. j S. salivarius growth on glucose- or mucin-based medium at 6 h. Each point represents an independent replicate.