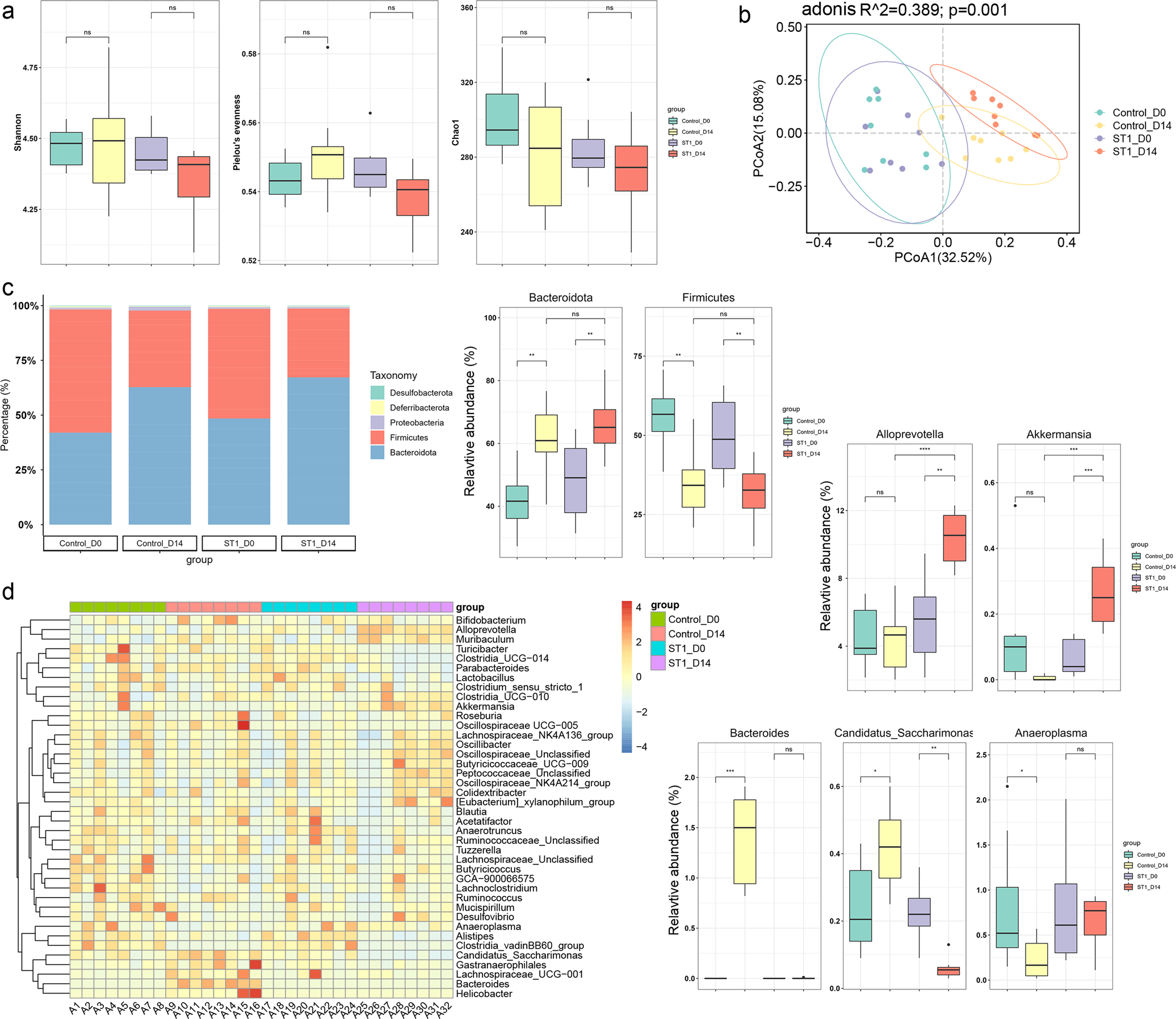
Fig. 2: Blastocystis ST1 colonization alters gut microbiota compositions.

a Alpha diversity was measured by Shannon, Pielou’s evenness, and Chao1 indices (n = 8 for each group). b PCoA of fecal gut microbiota in ST1-colonized and un-colonized mice. c Relative abundance of the top 5 phyla. d Heatmap of the 40 most abundant genera and those genera showing significant differences in Blastocystis-free and ST1-colonized mice. Data are presented as boxplots, with the center line representing the median, the boundary of the whiskers representing the minimum and maximum values of the dataset, and the boundary of the box representing the 25th and 75th percentile of the dataset (a, c, d). Significance was determined using the Wilcoxon rank-sum test. (ns non-significant; *P < 0.05; **P < 0.01; ***P < 0.001; and ****P < 0.0001).