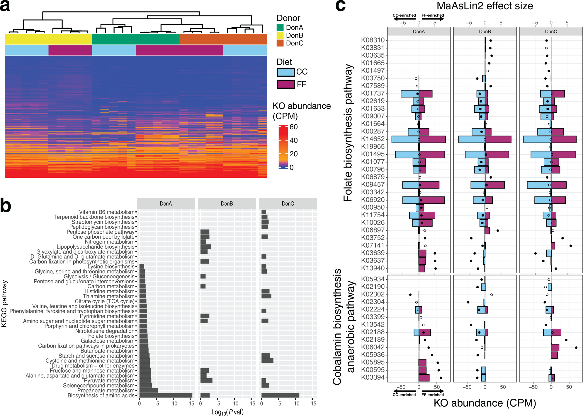
Fig. 4: Effect of dietary fiber on KEGG orthology profiles and metagenomic pathway enrichment across donor groups.

a Heatmap of KO profiles expressed in CPM for each mouse. Individual profiles were clustered using the spearman hierarchical clustering method. b Overrepresented KEGG pathways and their significance (represented as the log10 of the enrichment P-value) identified by pathway enrichment analysis using lists of KOs from each donor group that were significantly upregulated (MaAsLin 2 differential abundance, adjusted P < 0.1). c MaAsLin 2 differential abundance (bottom axis, colored bars) and effect size (top axis, solid dot = adjusted P < 0.1, open dot = adjusted P > 0.1) of KOs involved in folate biosynthesis and cobalamin (vitamin B12) biosynthesis. Negative values reflect KO abundance (CPM) in CC-fed mice and effect sizes (MaAsLin 2 coefficient) favoring the CC condition, while positive values indicate KOs abundances and effect sizes in the FF condition (n = 5/diet/donor group).