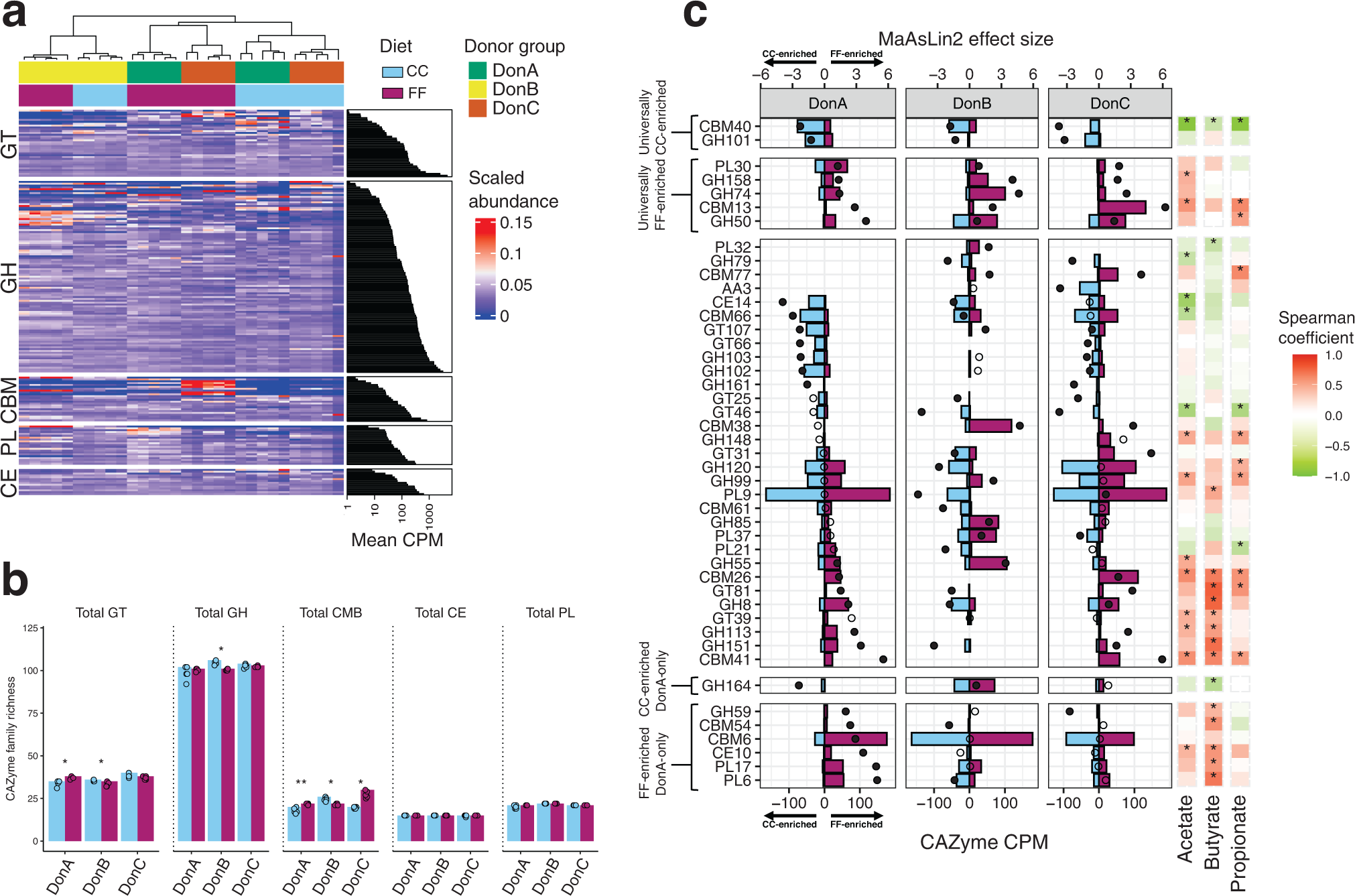
Fig. 5: Effect of dietary fermentable fiber on microbial Carbohydrate Active EnZyme (CAZyme) profiles.

a Heatmap of CAZyme family profiles arranged by category (Glycoside hydrolase = GH; glycosyltransferases = GT; carbohydrate binding modules = CBM; carbohydrate esters = CE; and polysaccharide lyases = PL) along with the mean counts for each CAZyme family expressed in counts-per-million (CPM). Mice profiles were clustered using the Spearman hierarchical clustering method. b Comparison of CAZyme family richness between diets (total number of CAZyme families detected within each CAZyme category) by donor group. Barplots denote the mean with individual data points; comparisons of means between dietary groups were conducted using the Wilcoxon test; *P < 0.05, **P < 0.01. c MaAsLin 2 differential abundance (bottom axis, colored bars) and effect size (top axis, solid dot = adjusted P < 0.1, open dot = adjusted P > 0.1) of the top 10% most differentially abundant CAZymes (n = 5/diet/donor group). The right panel depicts a heatmap of Spearman correlation coefficients between each corresponding CAZyme family and cecal SCFA levels across all mice, *P < 0.05.