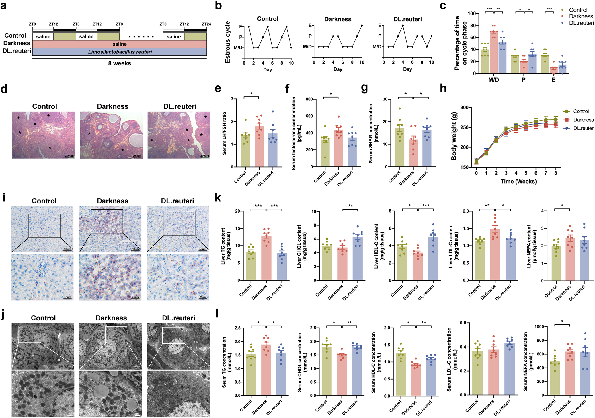
Fig. 1: L. reuteri supplementation ameliorates dyslipidemia in constant darkness rats.

a Timeline depicting the treatments of darkness and L. reuteri in different groups of the L. reuteri-treated rat model. b Representative estrous cycles. M, metestrus; D, diestrus; P, proestrus; E, estrus. c Quantitative analysis of estrous cycles. d Representative hematoxylin and eosin staining of ovaries. Asterisk stands for corpus luteum. Scale bar: 200 μm. e–g Serum concentrations of LH/FSH ratio (e), testosterone (f), and SHBG (g) detected by ELISA. h Body weight changes. i Representative Oil Red O staining of livers. Scale bar: 50 μm and 25 μm. j Representative images of liver ultrastructure detected by transmission electron microscope. Scale bar: 40 μm and 1 μm. k Hepatic contents of TG, CHOL, HDL-C, LDL-C, and NEFA detected by ELISA. l Serum concentrations of TG, CHOL, HDL-C, LDL-C, and NEFA detected by ELISA. Statistical analysis was performed with one-way ANOVA followed by Newman–Keuls multiple comparison test. n = 8 per group. Data present means ± SEM. *P < 0.05, **P < 0.01, ***P < 0.001.