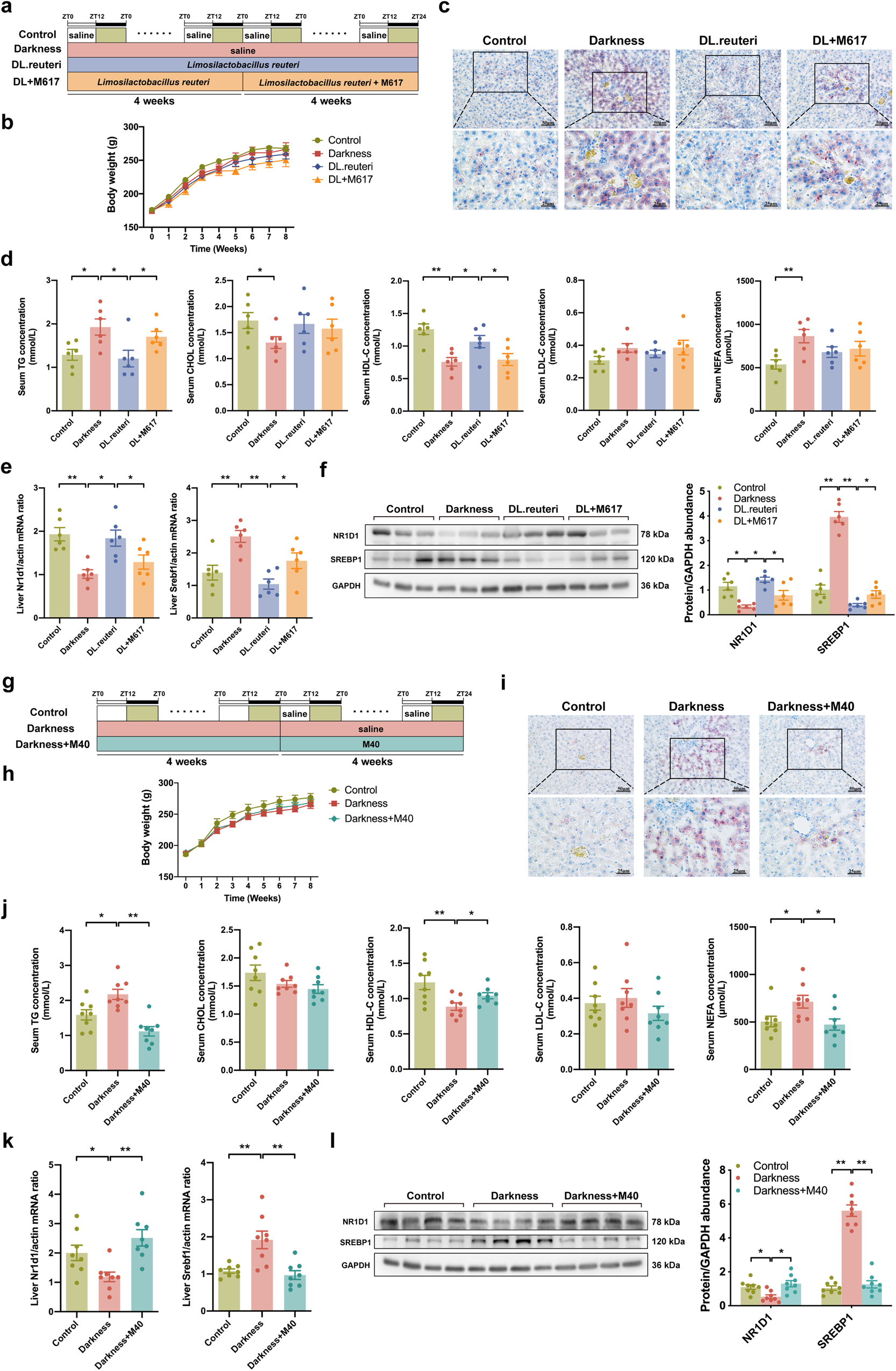
Fig. 4: GALR1 mediates the improvement in dyslipidemia of darkness rats by L. reuteri.

a Timeline depicting the treatments of darkness, L. reuteri, and M617 in different groups of the M617-treated rat model (n = 6 per group). b Body weight changes. c Representative Oil Red O staining of liver. Scale bar: 50 μm and 25 μm. d Left to right, serum concentrations of TG, CHOL, HDL-C, LDL-C, and NEFA detected by ELISA. e mRNA abundances of Nr1d1 and Srebf1 in rat liver. f Protein abundances of NR1D1 and SREBP1 in rat liver. Left, representative images of western blot were shown. Right, immunoreactive bands were densitometrically quantified. g Timeline depicting the treatments of darkness and M40 in different groups of the M40-treated rat model (n = 8 per group). h Body weight changes. i Representative Oil Red O staining of liver. Scale bar: 50 μm and 25 μm. j Left to right, serum concentrations of TG, CHOL, HDL-C, LDL-C, and NEFA detected by ELISA. k mRNA abundances of Nr1d1 and Srebf1 in rat liver. l Protein abundances of NR1D1 and SREBP1 in rat liver. Left, representative images of western blot were shown. Right, immunoreactive bands were densitometrically quantified. GAPDH or β-Actin were used as loading controls for western blot and qPCR analyses. Statistical analysis was performed with one-way ANOVA followed by Newman–Keuls multiple comparison test. Data present means ± SEM. *P < 0.05, **P < 0.01.