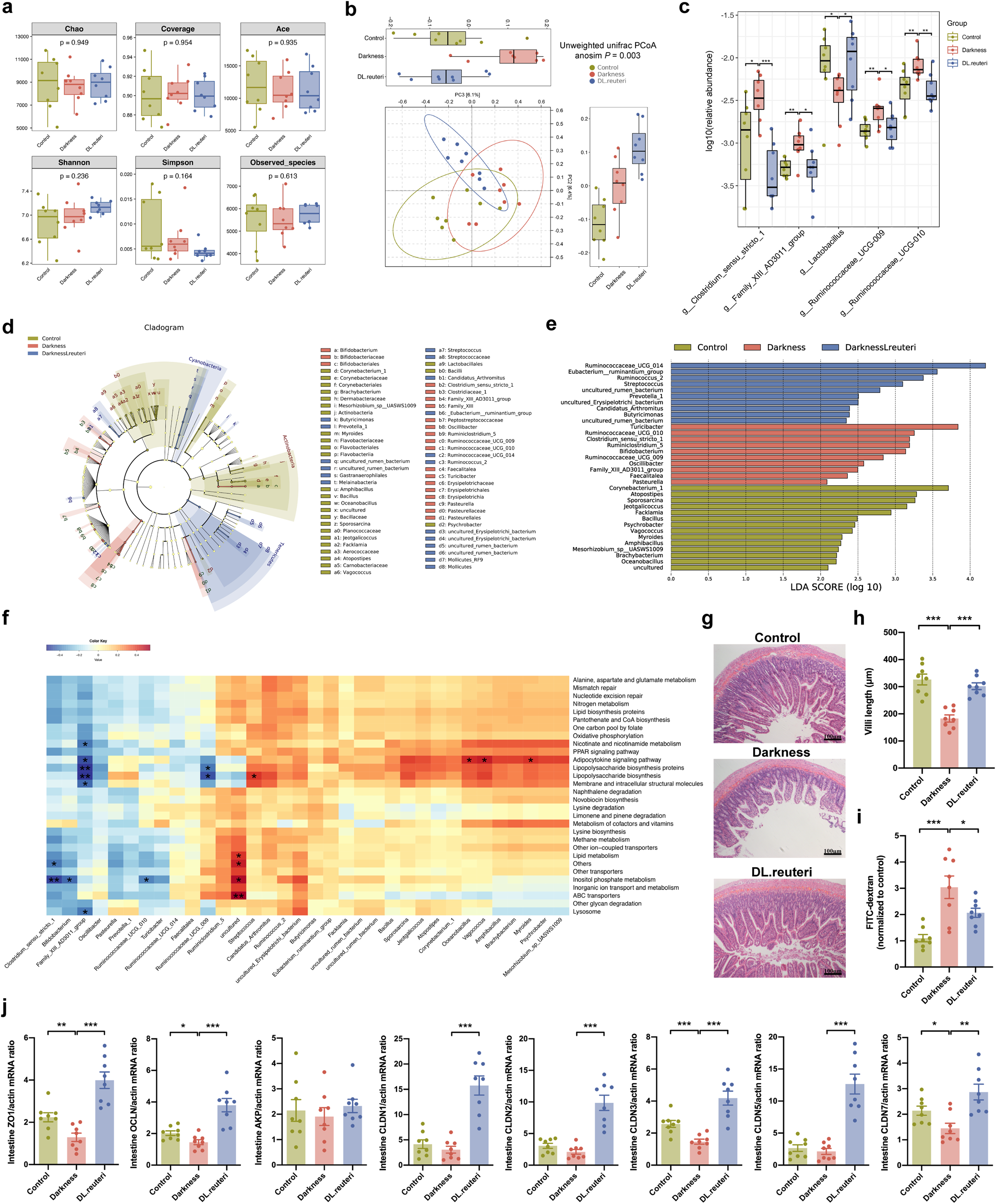
Fig. 5: Faecal microbiome analysis of L. reuteri-treated darkness rats.

a Boxplots of a-diversity calculated by Chao, Coverage, Ace, Shannon, Simpson, and Observed species. b PCoA plot based on unweighted Unifrac distance was used to test the variations of microbial communities among groups. Analysis of similarities (anosim): P = 0.003 with 999 permutations. c Relative abundance of differential genera (highly or lowly expressed in darkness rats compared with control and DL.reuteri rats, P < 0.05), calculated with Kruskal–Wallis test followed by Dunn’s multiple comparison test. d Cladogram of LDA effect size analysis. Microbiota with no significant difference were stained into yellow, taxonomic biomarkers were stained following the group category. e Genera biomarkers within groups identified by LDA effect size analysis with an LDA score > 2. f Prediction of functional potential with PICRUSt2.0 analysis using the above genera biomarkers (*P < 0.05, **P < 0.01). g Representative hematoxylin and eosin staining of ileum. Scale bar: 100 μm. h Villi length of ileum was measured. i Gut permeability was tested. Fluorescence intensity in sera of each sample was normalized to control group average. j Left to right, mRNA abundances of Zo1, Ocln, Akp, Cldn1, Cldn2, Cldn3, Cldn5, and Cldn7 in rat ileum. β-Actin was used as a loading control for qPCR analyses. Statistical analysis (h–j) was performed with one-way ANOVA followed by Newman–Keuls multiple comparison test. The boxplot elements were defined as following: center line, median; box limits, upper, and lower quartiles; whiskers, 1.5 × interquartile range. Points outside the whiskers represented outlier samples. n = 8 per group. Data present means ± SEM. *P < 0.05, **P < 0.01, ***P < 0.001.