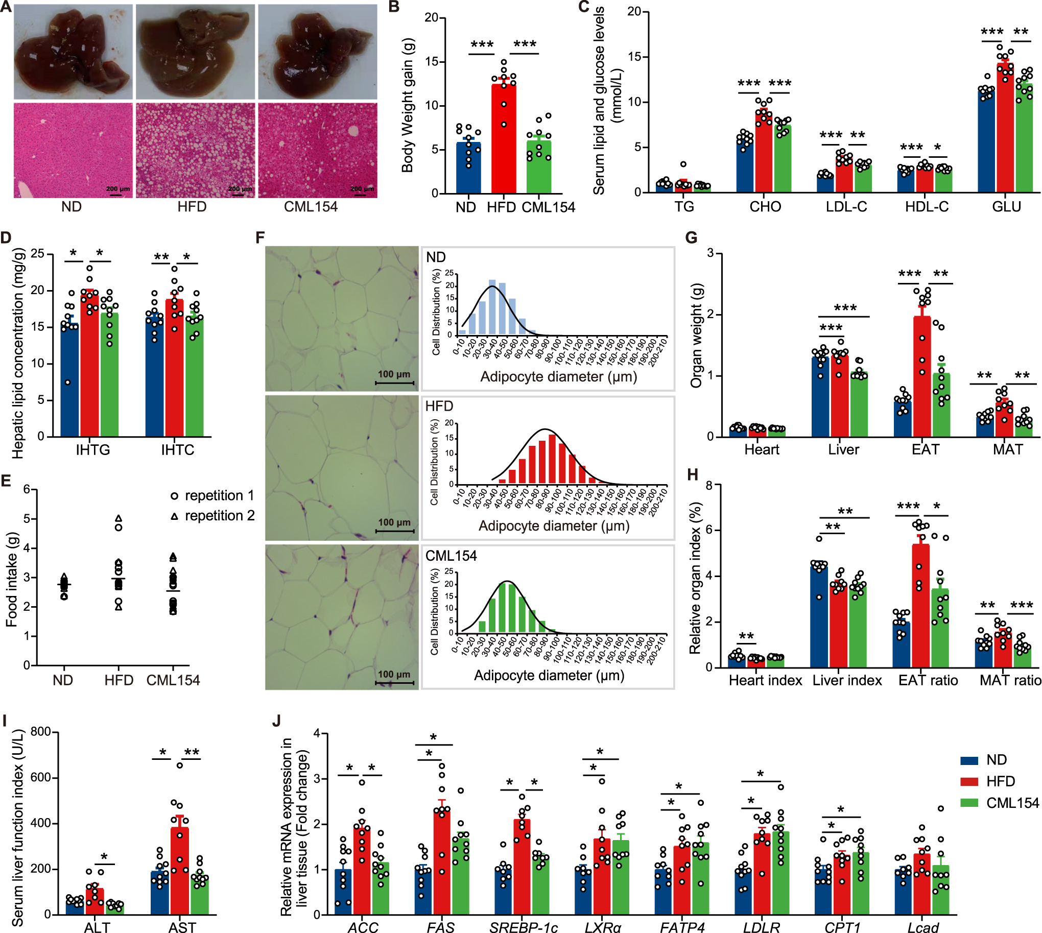
Fig. 4: M. funiformis CML154 attenuates hepatic steatosis and MAFLD in mice.

A Representative photomicrographs of liver tissues with H&E staining (Scale bars = 200 µm) and phenotype picture. B Body weight gain (g). C Serum lipid and glucose levels (mmol/L). D Hepatic lipid levels (mg/g liver). E Food intake (g). Each symbol represents averaged daily food intake per mouse measured every week over a nine-week period (triangles and circles represent two different cages). F Representative H&E-stained pictures (Scale bars = 100 µm) and adipocytes diameter (µm) distribution of EAT. Scale bar = 100 µm. G Organ weight (g). H Organ index (%). I Serum liver function index (U/L). J Relative expression of genes related to lipid metabolism in the liver tissues. Data are presented as the mean ± SEM. n = 8–10 mice per group. Statistical analysis was performed using one-way ANOVA followed by the LSD. *P < 0.05, **P < 0.01, ***P < 0.001.