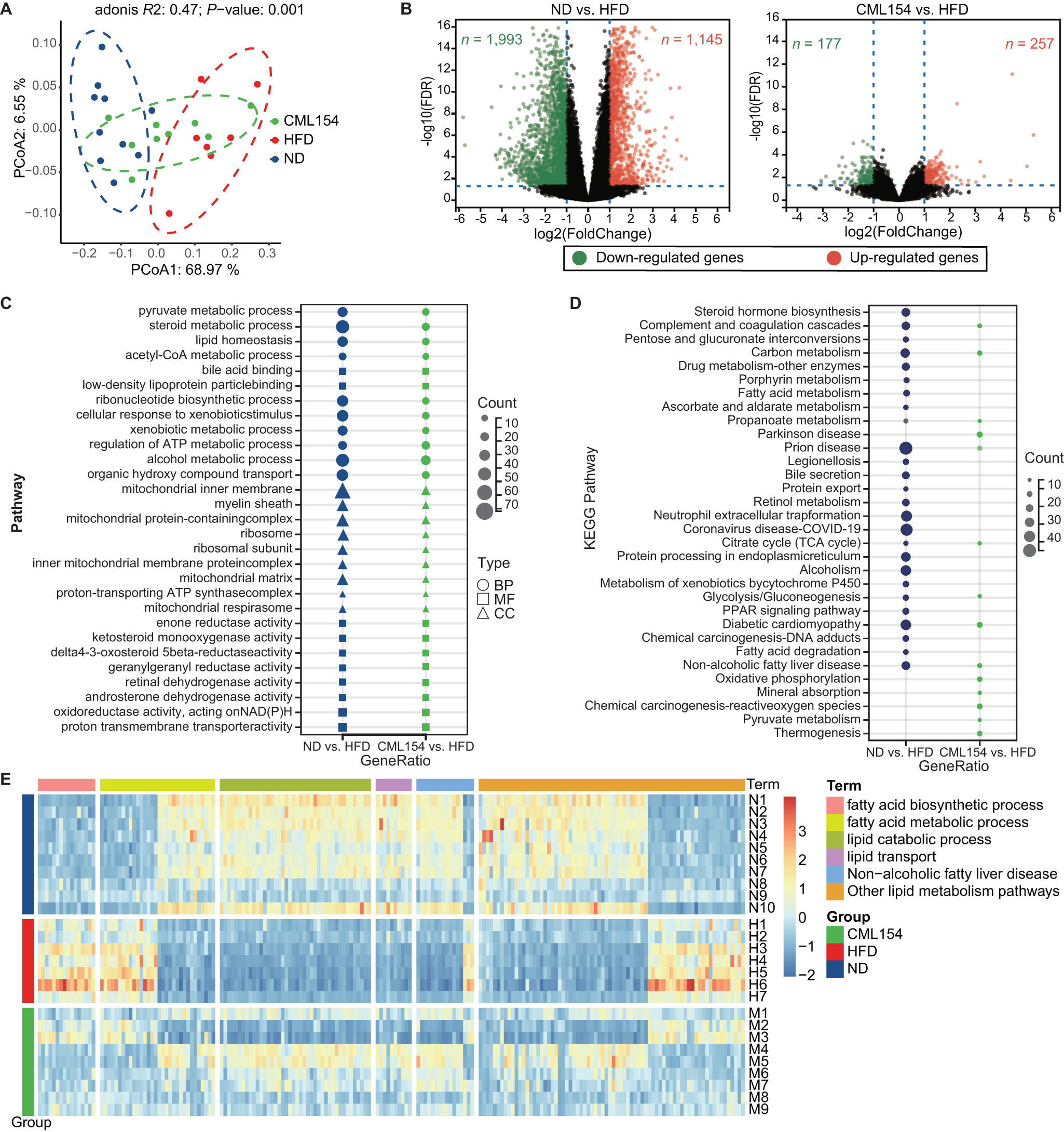
Fig. 5: M. funiformis CML154 regulates hepatic gene expression in HFD-fed mice.

A PCoA analysis. B Volcano plot of DGEs. C GO enrichment analysis. BP Biological Process, MF Molecular Function, CC Cellular Component. D KEGG pathway analysis. E Heatmap cluster analysis of 190 DGEs related to lipid metabolism. Adjusted P values for RNA-seq were obtained using the Wald test, including adjustment for multiple testing (Benjamini–Hochberg). n = 7–10 mice per group.