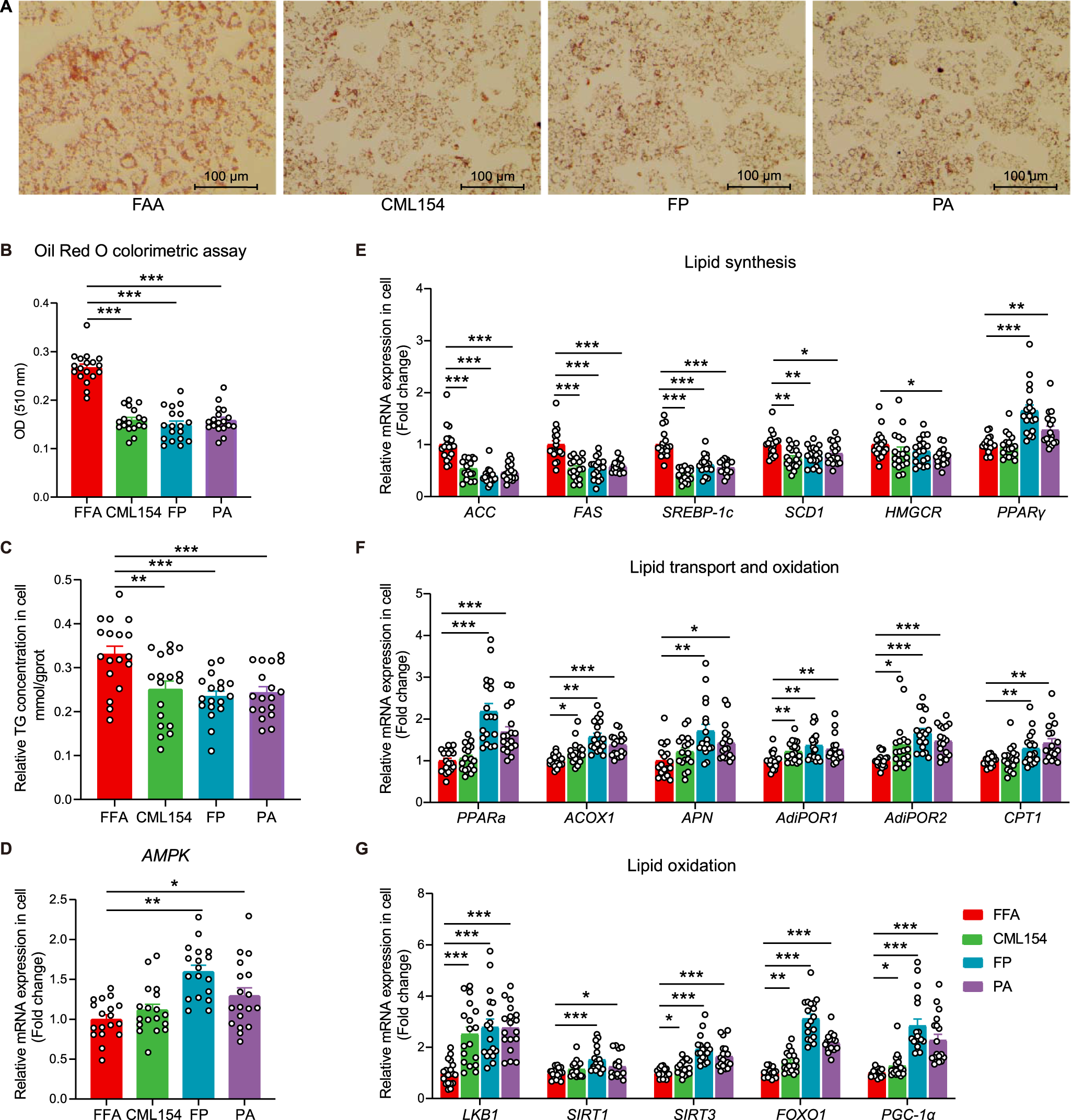
Fig. 7: Propionic acid reduced lipid in hepatocytes by activating the AMPK signal pathway.

HepG2 cells induced with 0.5 mM FFA (oleic acid: palmitic acid = 2:1) for 24 h were treated with live M. funiformis CML154 (CML154), its fermentation products in FBS- and antibiotic-free DMEM (FP), and propionate (PA) for 6 h, and then cells were harvested for the indicated analysis. A Representative photomicrographs of hepatocytes with Oil red O staining (Scale bars = 100 µm). B Oil red O colorimetric assay. C TG level in hepatocytes. D–G The relative mRNA expression in hepatocytes. Data are presented as the mean ± SEM; n = 6 wells per group, and each experiment was repeated three times. Statistical analysis was performed using one-way ANOVA followed by the LSD. *P < 0.05, **P < 0.01, ***P < 0.001.