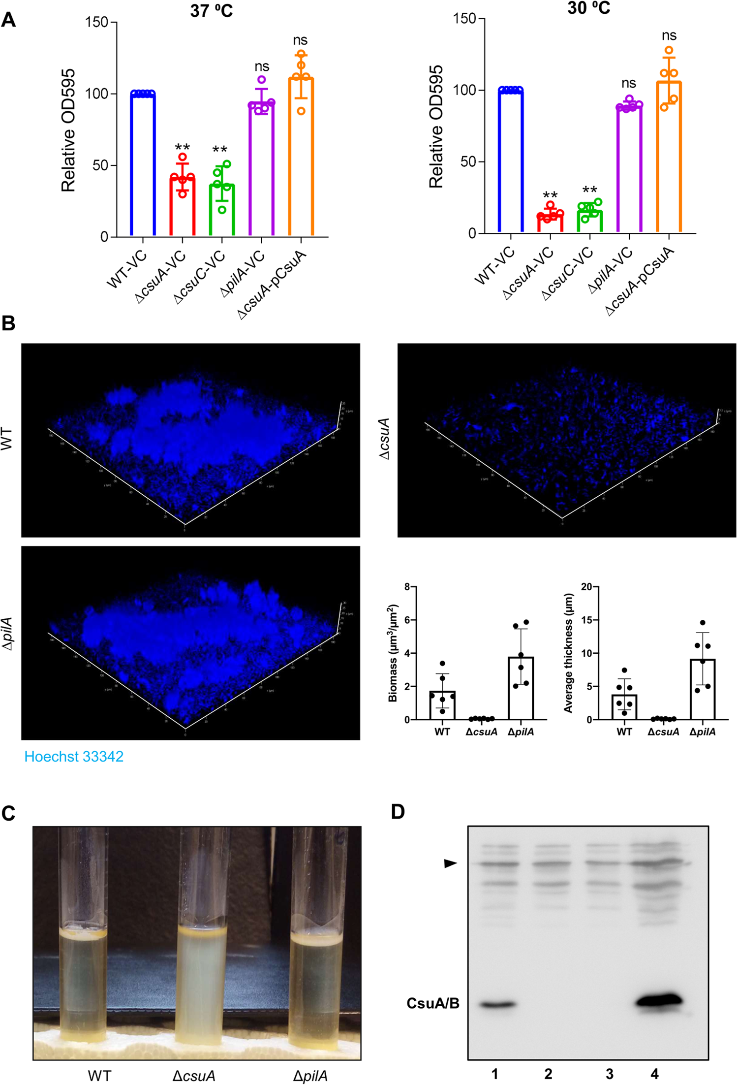
Fig. 2: Csu pili, not type IV pili, are critical in the formation of biofilm patches.
From: Csu pili dependent biofilm formation and virulence of Acinetobacter baumannii

A Biofilm formation by A. baumannii 17978 wild-type (WT) and mutant strains was measured as the optical density of the crystal violet stained matrix of biofilm grown in glass tubes at 37 °C and 30 °C. Error bars show mean ± SD. Statistical significance is indicated by p value that was measured by non-parametric two tailed t test. Two asterisks ** indicate p ≤ 0.01 and “ns” indicates non-significant difference. B Three-dimensional confocal laser microscopic images of biofilm patches formed on glass in an 18-well camber by the wild-type strain and its csuA and pilA mutants. The patch formation was not observed in biofilms of the csuA mutant. The size bars in the images correspond to 10 µm. Histograms in the lower right panel indicate quantification of biomass and average thickness of the biofilm. Data are representative of two independent experiments; bar graphs show mean ± SD. Data points represent the quantification of data from six random fields of view. C Representative images of bacterial cultures grown statically in glass tubes as pellicles formed by A. baumannii wild-type and mutant strains at 30 °C after 72 h. D A representative Western blot image of three independent experiments shows the expression of the CsuA/B in A. baumannii 17978 wild type strain cultivated after the growth at different growth conditions. 1- LB broth after 48 h at 37 °C. 2- LB plates after 48 h at 37 °C, 3- LB agar plate lacking NaCl, 4- pellicle formed within LB without salt broth. The arrowhead indicates an equal distribution of proteins through a nonspecific band used as a loading control.