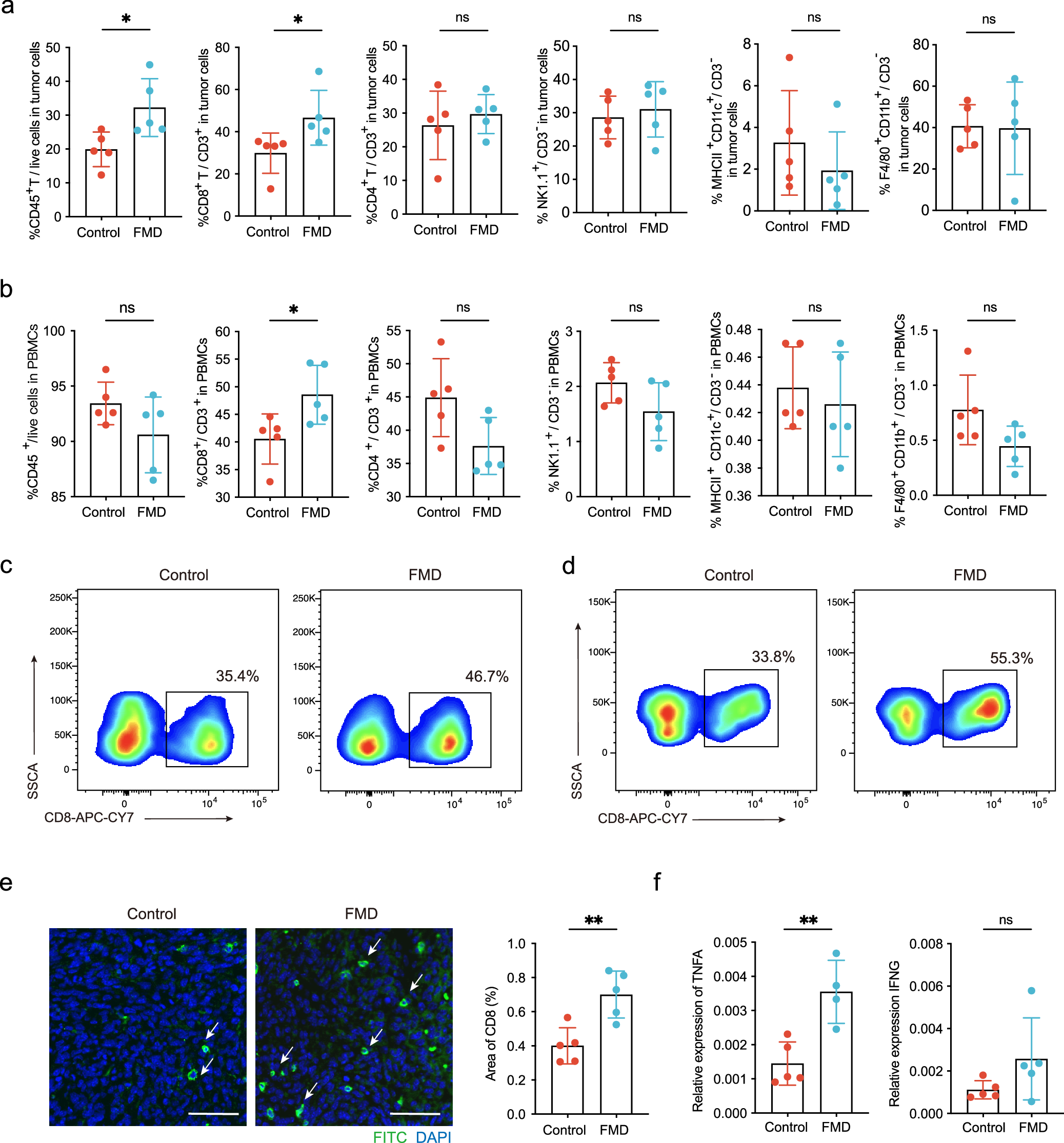
Fig. 2: FMD increased CD8+ T cells in tumor cells and PBMCs.
From: Fasting-mimicking diet remodels gut microbiota and suppresses colorectal cancer progression

a Relative levels of CD45+ cells, CD8+ T cells, CD4+ T cells, NK cells, DC cells and macrophage in tumor tissue analyzed by multi-color flow cytometry. Mann–Whitney U-test for CD8+ T cells, unpaired t test for others. b Relative levels of immune cells in PBMCs. c Flow cytometry representation of CD8+ T cells in tumor cells. d Flow cytometry representation of CD8+ T cells in PBMCs. e Representative image of immunofluorescence staining of CD8 in tumor tissues (Left). The white arrow represents CD8 positively stained cells. Scale bar, 50 μm. The percentage area of CD8 expression was quantified by counting the average of three distinct fields in each sample (Right). f Relative expression of TNFA and IFNG in tumor tissues, one outlier of TNFA expression in FMD group was excluded by outlier identifier in Prism. Unpaired t test. Control group, n = 5; FMD group, n = 5. Data are shown in mean ± SD. * p < 0.05, **p < 0.01.