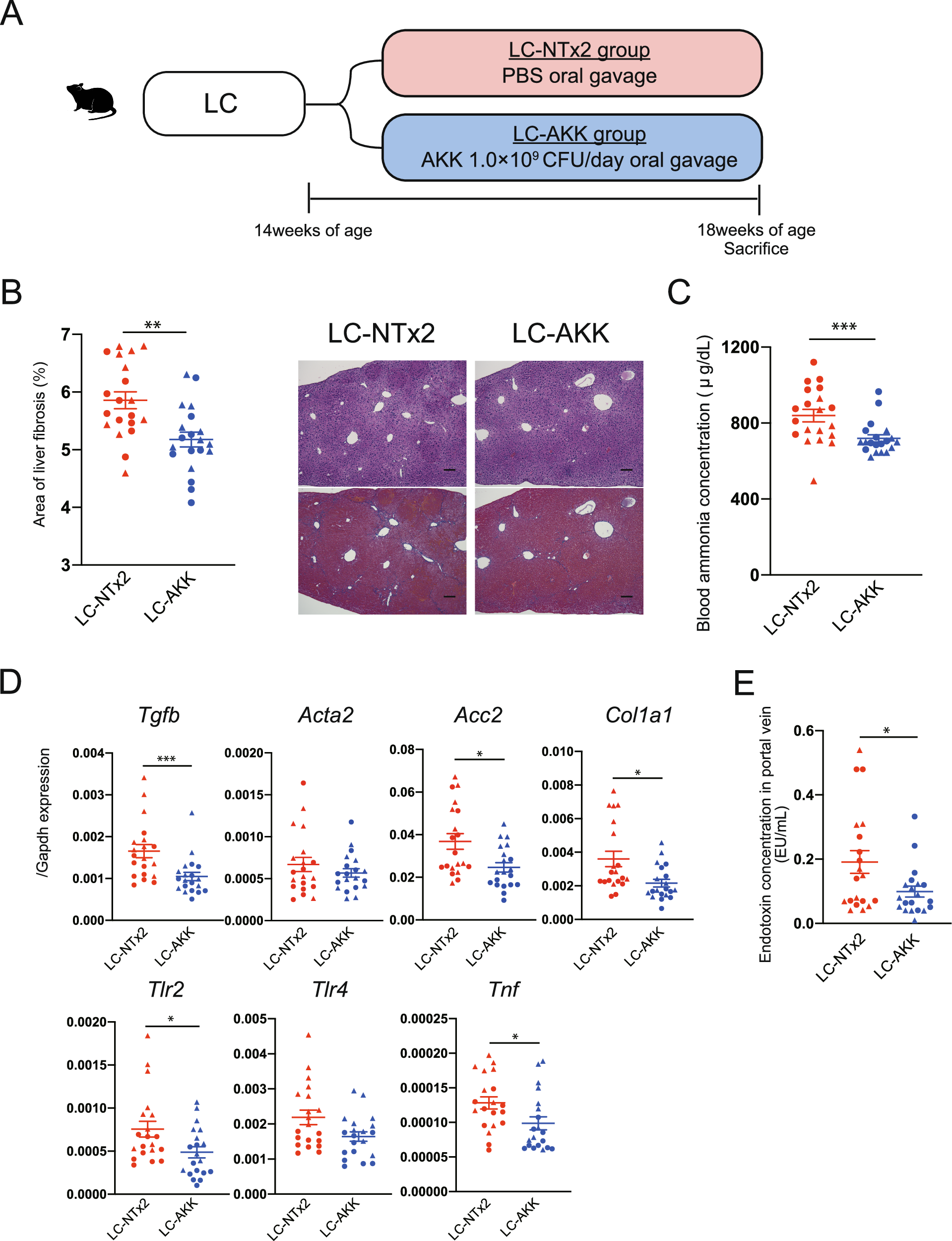
Fig. 3: Akkermansia muciniphila improved liver fibrosis and hyperammonemia in a murine model of liver cirrhosis.

A Study design to assess the effects of Akkermansia muciniphila. B Quantification of area of liver fibrosis in the liver cirrhosis (LC)-no treatment (NTx)2 group (n = 20) and the LC-Akkermansia (AKK) group (n = 20). Representative microscopic images of liver tissues stained with hematoxylin and eosin and Azan are shown. C Blood ammonia concentrations in the LC-NTx2 and LC-AKK groups. D mRNA expression in the liver tissues of the LC-NTx2 and LC-AKK groups. E Endotoxin concentrations in the portal veins of the LC-NTx2 and LC-AKK groups. Data are means ± standard errors of the means (circle: male; triangle: female). *p < 0.05, **p < 0.01, ***p < 0.001, Mann–Whitney U test.