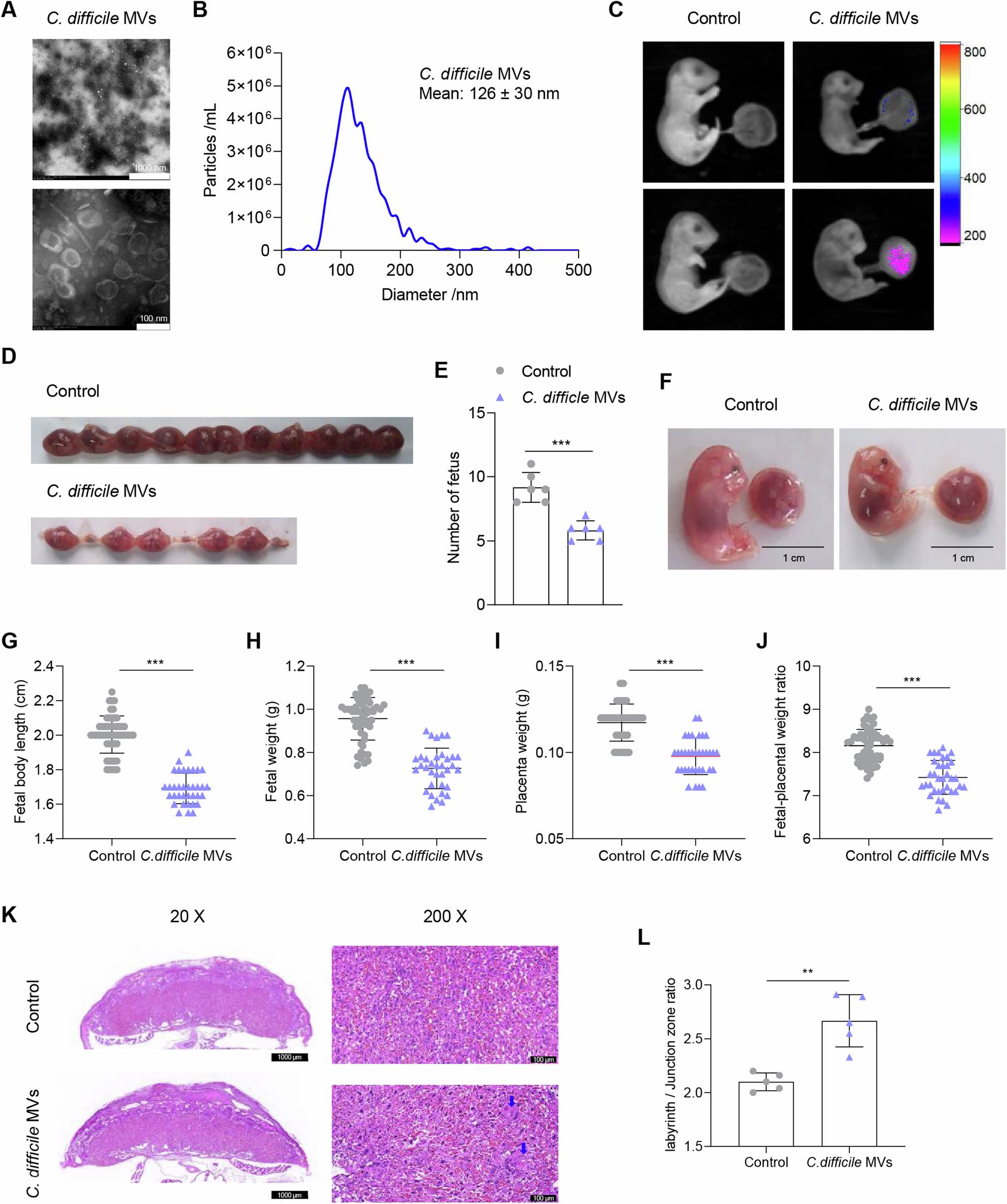
Fig. 1: C. difficile MVs are involved in the occurrence of FGR.

A TEM of isolated C. difficile MVs. B Size distribution of C. difficile MVs analyzed by NTA. C The distribution of Cy7-labeled C. difficile MVs in the mouse fetuses and placenta was examined by fluorescence imaging after oral administration of PBS and Cy7-C. difficile MVs for 12 h. D Representative photograph of the number of fetuses in both groups. E The number of fetuses in the C. difficile MVs group was significantly reduced. F Representative photograph of the fetuses and placentas from both groups. Fetal body length (G), fetal weight (H), placental weight (I), and fetal-placental weight ratio (J) were significantly decreased in the C. difficile MVs group compared with the control group. K The placentas from each group were collected on E17.5 and stained with HE (scale bar is 1000, 100 and 50 um respectively). L The labyrinth/junction zone ratio was significantly higher in the C. difficile MVs group. Data are represented as mean ± SD including at least three replicates. Data was analyzed using t-test. *P < 0.05; **P < 0.01; ***P < 0.001.