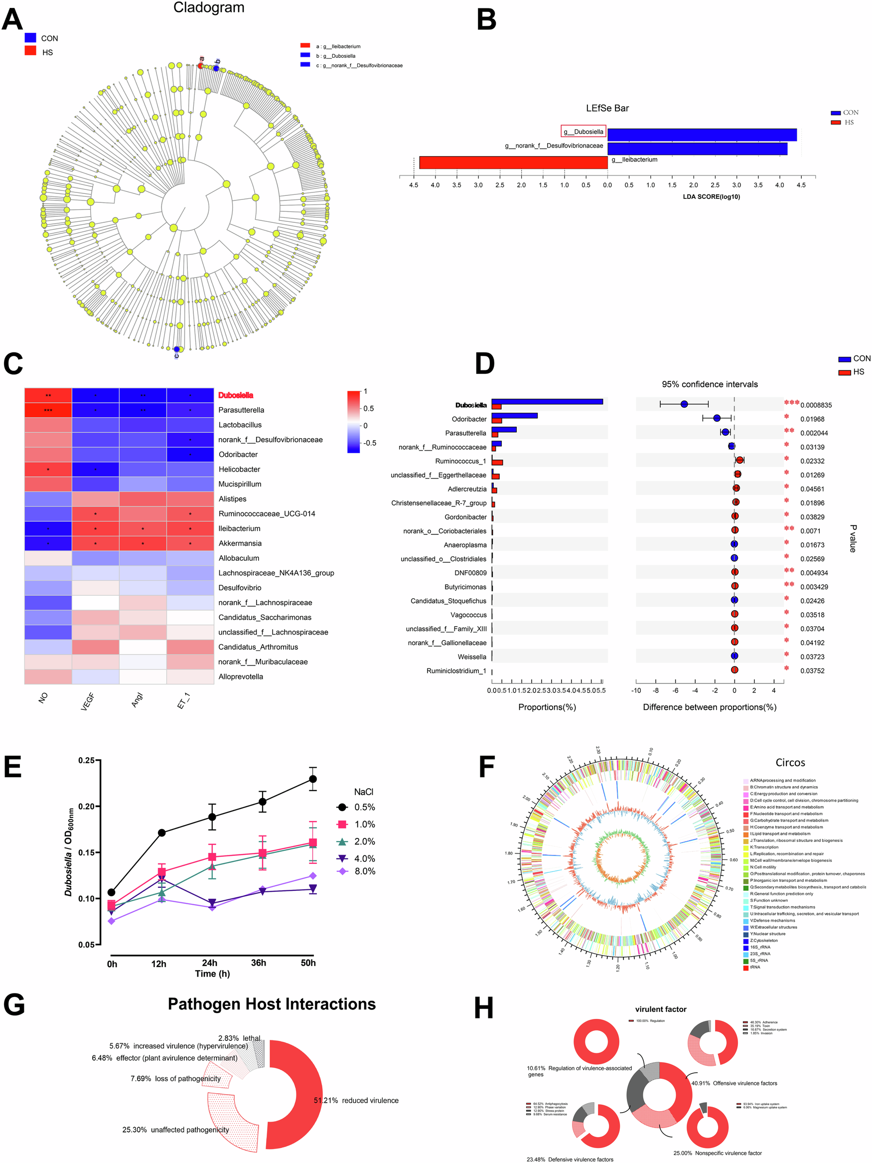
Fig. 3: Potential probiotic Dubosiella is highly sensitive to salt in hypertension.
From: Hypertension inhibition by Dubosiella newyorkensis via reducing pentosidine synthesis

A, B LDA effect size (LEfSe) analysis between subsets of high-salt diet in conventional (Conv) mice, LDA = 4. C The correlation analysis of bacteria genus and vascular endothelial factors. D The changes in the relative abundance of Dubosiella after 4 weeks of high-salt diet treatment in Conv mice. E The salt tolerance test results of Dubosiella newyorkensis. F The whole Dubosiella newyorkensis genome. From the outer to the inner circle, each circle indicates information regarding the genome of the forward CDS, reverse CDS, forward COG function classification, reverse COG function classification, nomenclature and locations of predictive secondary metabolite clusters, and G+C content. The red sections indicate that the GC content of the region is higher than the average GC content of the whole genome. The higher the peak value, the greater the difference between the GC content and the average GC content. The blue sections indicate that the GC content of the region is lower than the average GC content of the whole genome. The higher the peak value, the greater the difference between the GC content and the average GC content and GC skew. G The analysis of pathogen–host interactions. H The analysis of virulence genes. Statistical significance was determined using t-test. *p < 0.05, **p < 0.01, and ***p < 0.001; n = 6.