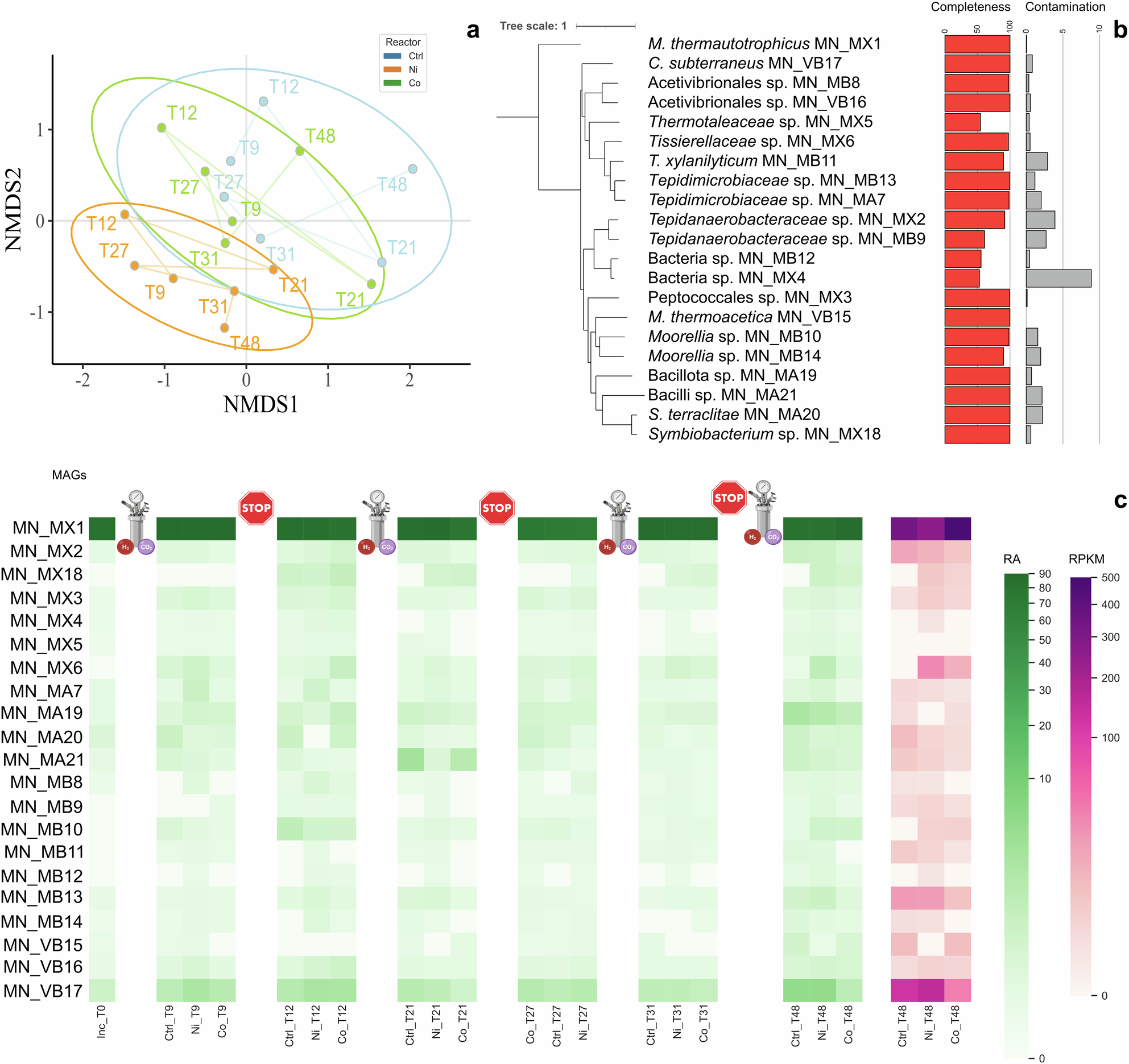
Fig. 2: Overview of the reconstructed microbiome.

a Beta diversity of reconstructed MAGs using the robust Aitchison metric. The communities investigated are highlighted by a different color: control (Ctrl - blue), Ni-enriched (Ni - orange) and Co-enriched (Co - green). b Phylogenetic tree of the reconstructed MAGs; completeness and contamination are reported in the barplot to the right. c Average RA and RPKM values of MAGs across the sampled data points. The full name of the MAGs can be found in Supplementary Table 6. Each microbial community is labeled as follows: starting inoculum (Inc), control (Ctrl), Ni-enriched (Ni) and Co-enriched (Co).