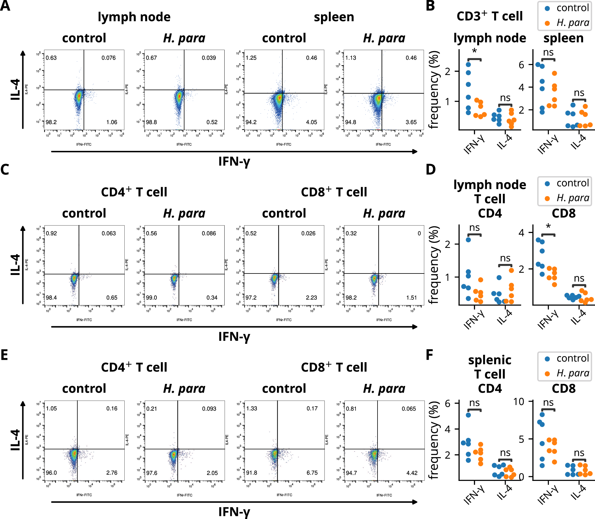
Fig. 3: Immunomodulatory effect of H. parainfluenzae inoculation on T cells.

Cells from the salivary gland-draining lymph nodes and spleens of six randomly selected NOD mice in each group were harvested two weeks after the completion of H. parainfluenzae inoculation and subjected to flow cytometry. A, B Cells were gated on CD3 and stained for IFN-γ and IL-4. Representative dot plots and statistical analyses are shown. C–F Cells were gated on CD3 and CD4 or CD8 and stained for IFN-γ and IL-4. Representative dot plots and statistical analyses of salivary gland-draining lymph nodes (C-D) or splenic T cells (E-F) are presented. Statistical significance was determined by Student’s t-test (*p < 0.05). H. para: Haemophilus parainfluenzae.