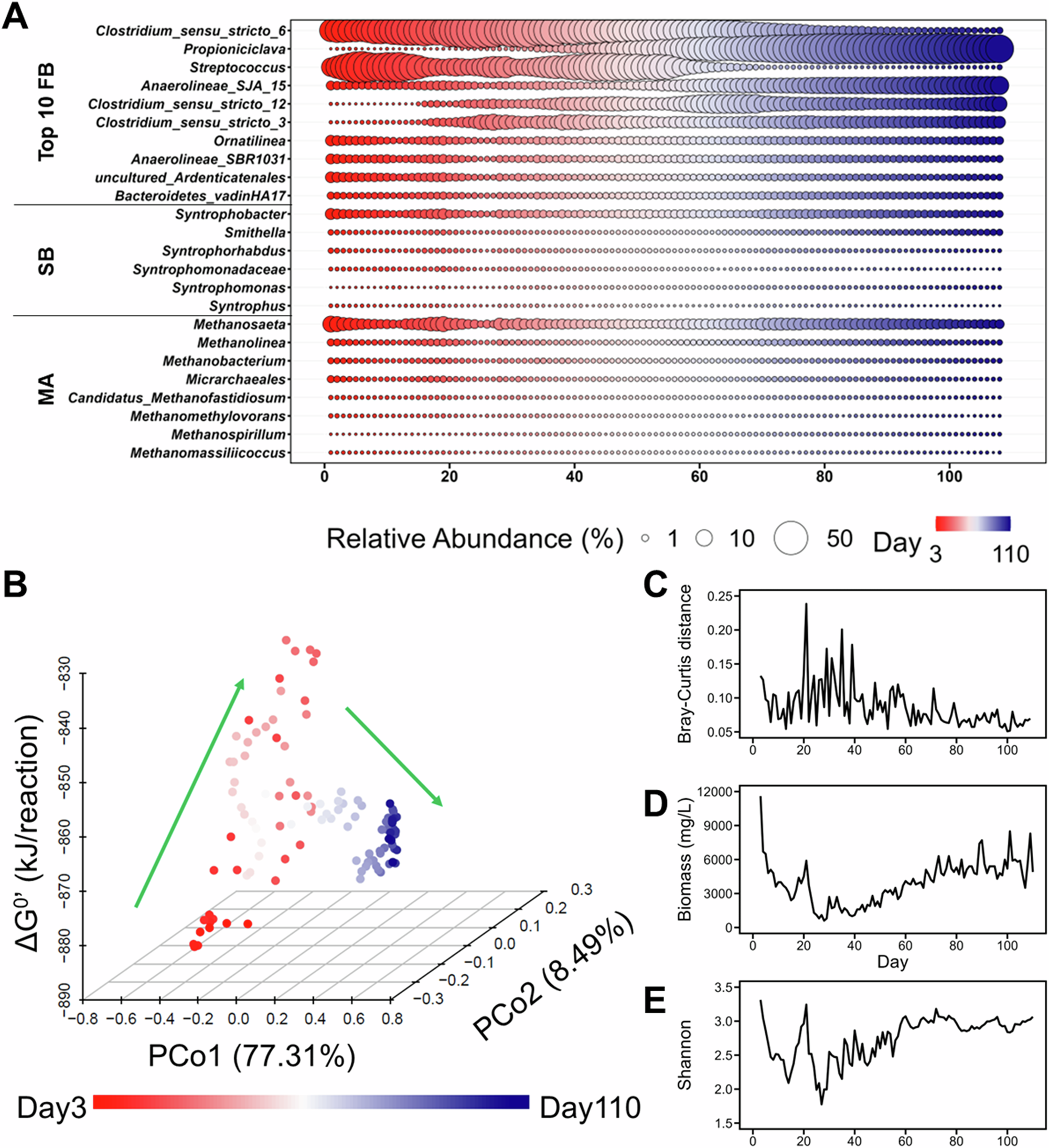
Fig. 3: Dynamics of community structure and the energetic distribution over 110 days after start-up.

A Key microbial populations of the three trophic groups including the top 10 most abundant fermentative bacteria (FB), identifiable syntrophic bacteria (SB), and methanogenic archaea (MA) listed at the left side of panel A. B Microbial community changes in the ordination space, as assessed using the first two principal coordinates (PCo1 and PCo2) in principal coordinate analysis with the Bray-Curtis distance at the genus level for the entire community and the corresponding ΔG33′ of the overall reaction. C The time series variation of the microbial community, as revealed by the Bray–Curtis distance of two adjacent days. D The time series variation of biomass in the reactor, as revealed by the suspended solid concentration. E The time series variation of Shannon alpha diversity. The color-coded bar corresponds to the operational day.