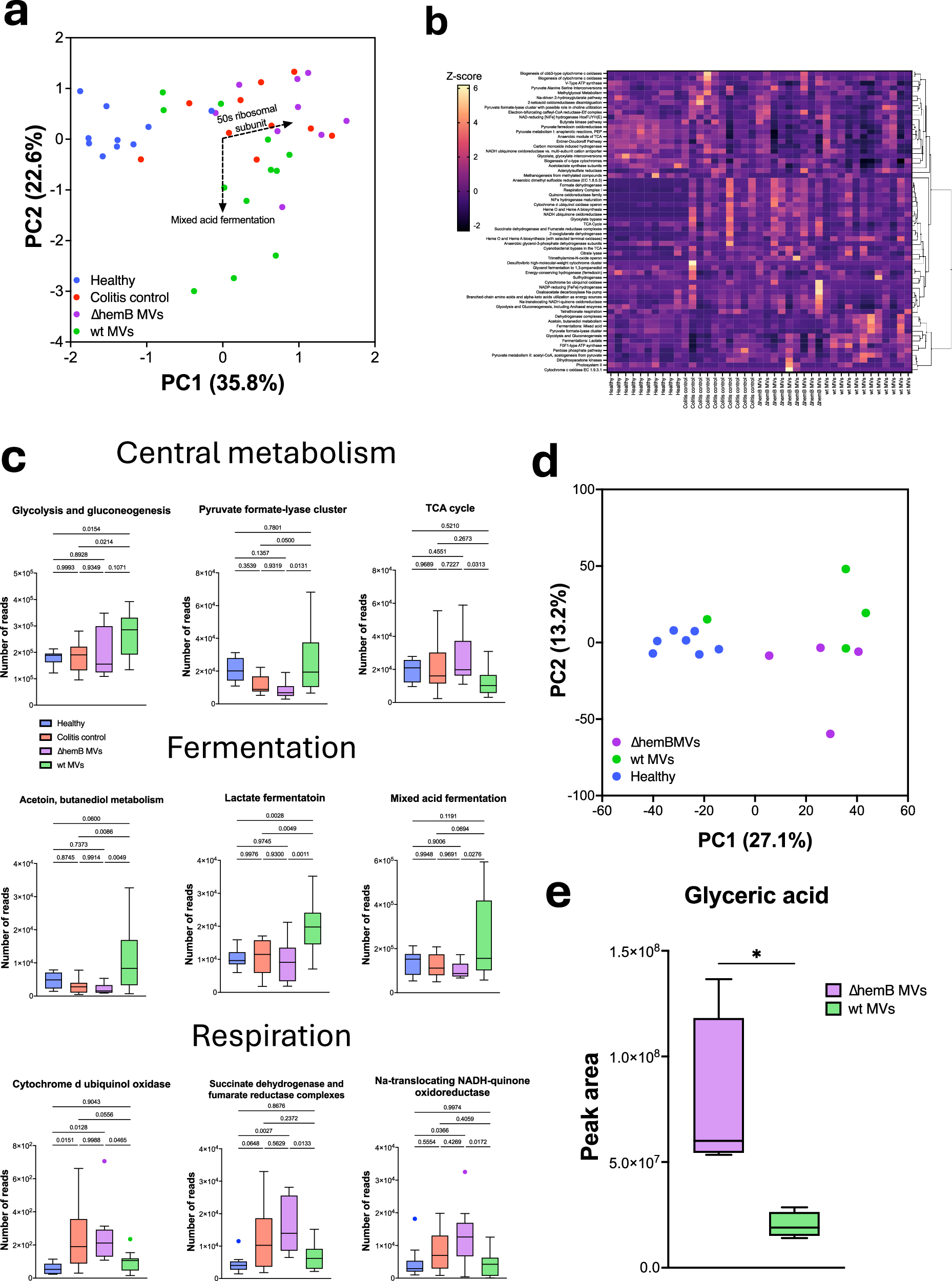
Fig. 5: MV treatment alters the metatranscriptome and metabolome.

a PCoA of Bray-Curtis dissimilarity using SEED subsystems as features annotated using MEGAN. Each point represents a single sample, points are colored by groups, dashed arrows represent biplot vectors of the top two loadings. Healthy n = 10, colitis control n = 10, ∆hemB MVs n = 9, wt MVs n = 12. b Heatmap of all SEED energy subsystems annotated by MEGAN, clustered by subsystems (rows). c Selected energy subsystems that showed significant differences in number of assigned transcripts between wt MVs and either ∆hemB MVs or colitis control groups, organized into subcategories. All boxes display the range from the first to the third quartile, with a line at the median value, and Tukey whiskers. Significance was determined using one-way ANOVA test with Tukey’s multiple comparisons. d Principal component analysis from untargeted LCMS analysis with analytes as features. Each point represents a sample, and points are colored by group. Healthy n = 7, ∆hemB MVs n = 4, and wt MVs n = 4. e Comparison of peak area for glyceric acid between wt MVs and ∆hemB MVs, identified with LCMS and compound discoverer. Significance was determined using a two-tailed Mann-Whitney test, *p = 0.0286.