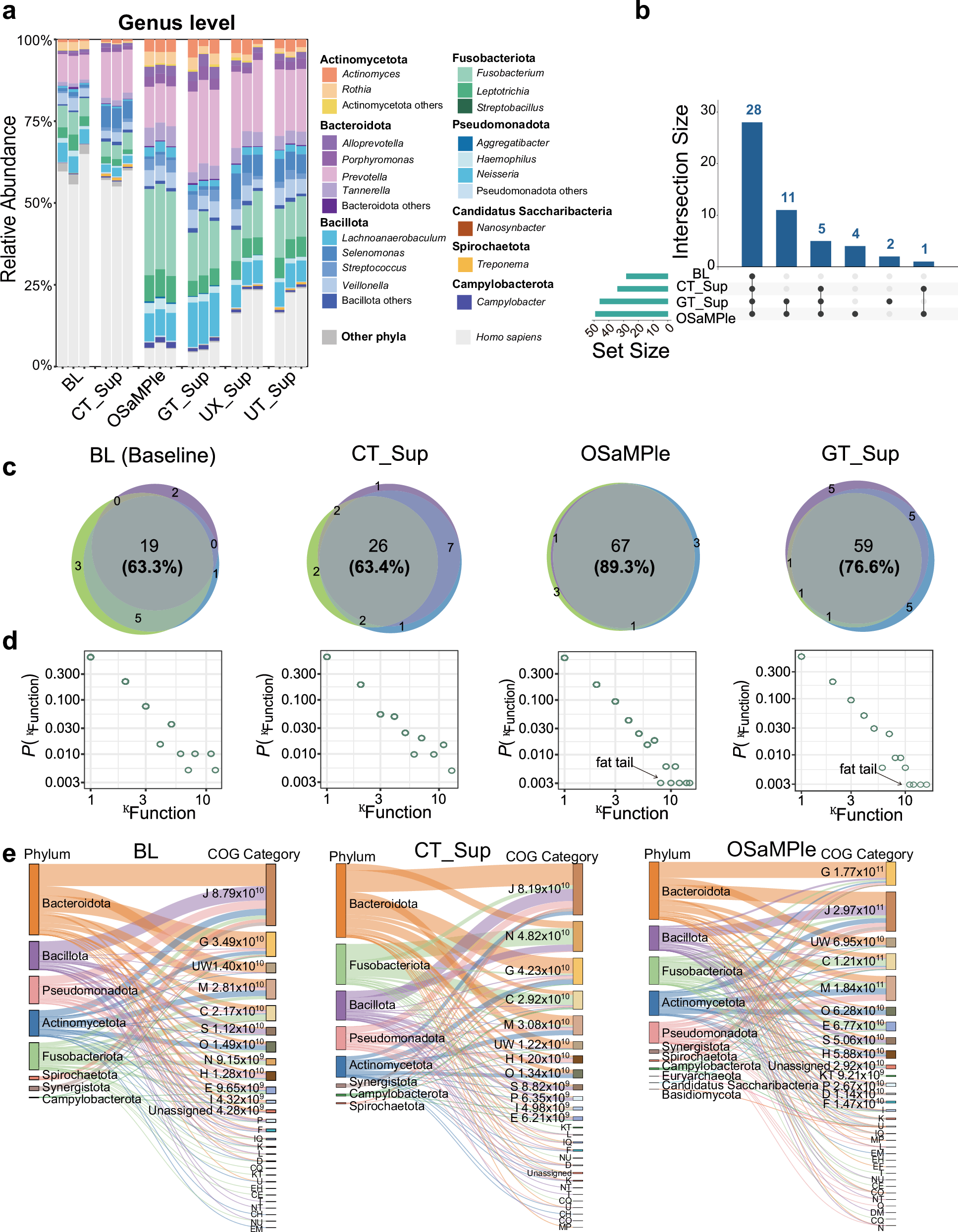
Fig. 4: Taxonomic and functional profiling of different saliva sample processing workflows.

a Comparison of genus-level quantification across BL group, CT_Sup group, OSaMPle workflow, GT_Sup group, UX_Sup group, and UT_Sup group using metaproteomics. b UpSet plot showing identified bacterial genera (genus-specific peptides≥3) across BL, CT_Sup, GX_Sup groups, and the OSaMPle workflow, the results are based on merged data from technical replicates of each group. c Venn diagram of the identified bacterial species (species-specific peptides ≥3) in these four groups. Each circle represents a technical replicate (n = 3). d Unweighted degree distribution of functions in the proteomic content network (PCN) of the four groups, the group layout in panel (d) is consistent with that in panel (c). e Sankey diagram illustrating the relationships between bacterial phyla and COG categories across the BL, CT_Sup groups, and the OSaMPle workflow. The line width and numbers in brackets represent functional protein LFQ intensity (COG category definition, J: Translation, ribosomal structure and biogenesis; K: Transcription; L: Replication, recombination and repair; D: Cell cycle control, cell division, chromosome partitioning; V: Defense mechanisms; T: Signal transduction mechanisms; M: Cell wall/membrane/envelope biogenesis; N: Cell motility; U: Intracellular trafficking, secretion, and vesicular transport; O: Posttranslational modification, protein turnover, chaperones; C: Energy production and conversion; G: Carbohydrate transport and metabolism; E: Amino acid transport and metabolism; F: Nucleotide transport and metabolism; H: Coenzyme transport and metabolism; I: Lipid transport and metabolism; P: Inorganic ion transport and metabolism; Q: Secondary metabolites biosynthesis, transport, and catabolism; R: General function prediction only; S: Function unknown).