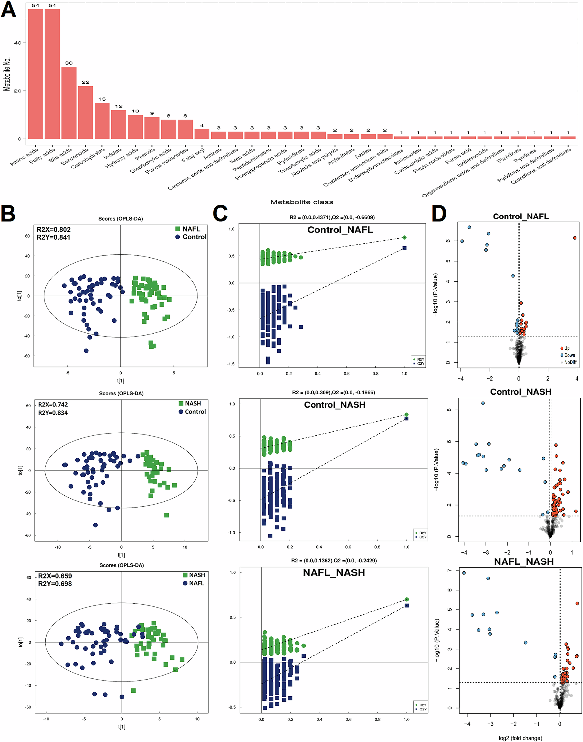
Fig. 1: Gut metabolic alterations in NAFLD.

Chemical class metabolite sets plots (A) shown the chemical class metabolite of metabolites. B OPLS-DA score plots for differential metabolites in fecal samples. X axis and Y axis represent contributions of persons to the first two principal components (PC1 and PC2). C Cross-validation plot with a permutation test repeated 200 times. The intercepts of R2 and Q2 suggest that the OPLS-DA model is not overfitting. D Volcano plots shown the results of pairwise comparisons of metabolites in each case sample’s group relative to controls. The abscissa represents the variation of variation multiple of metabolites in different groups (log2 Fold Change), and the ordinate represents the significance level (−log10 p-value). The vertical dashed lines indicate the threshold for the abundance difference. The horizontal dashed line indicates the p = 0.05 threshold. Each point in the graph represents metabolites, the up-regulated metabolite red dot, the down regulated metabolite green dot. Between-group comparisons were performed using empirical Bayes hierarchical model and Kruskal-Wallis rank sum test. OPLS-DA Orthogonal Partial Least Squares Discrimination Analysis, NAFL nonalcoholic fatty liver, NASH non-alcoholic steatohepatitis.