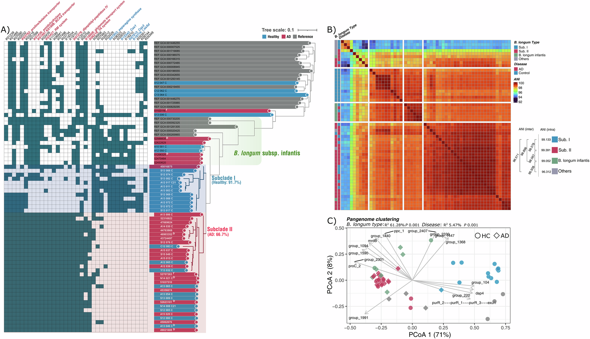
Fig. 2: Phylogenetic and functional gene characterization of Bifodobacterium longum strains between AD and healthy controls.

A Phylogenetic analysis based on StrainPhlan3, derived from marker genes of SNVs in B. longum, reveals two distinct subclades corresponding to AD and healthy controls, along with the pangenome distribution of KO via PanPhlan3. Feeding types are indicated with superscripts: b for breastfeeding, f for formula feeding, and no superscript for mixed formula. B Comparison of ANI values among B. longum MAGs, showing cluster patterns within and between subclades. C PCoA plot based on pangenome clusters generated using Panaroo, illustrating differences in genetic profiles between subclades and AD. AD atopic dermatitis, KO KEGG orthologs, ANI Average Nucleotide Identity.