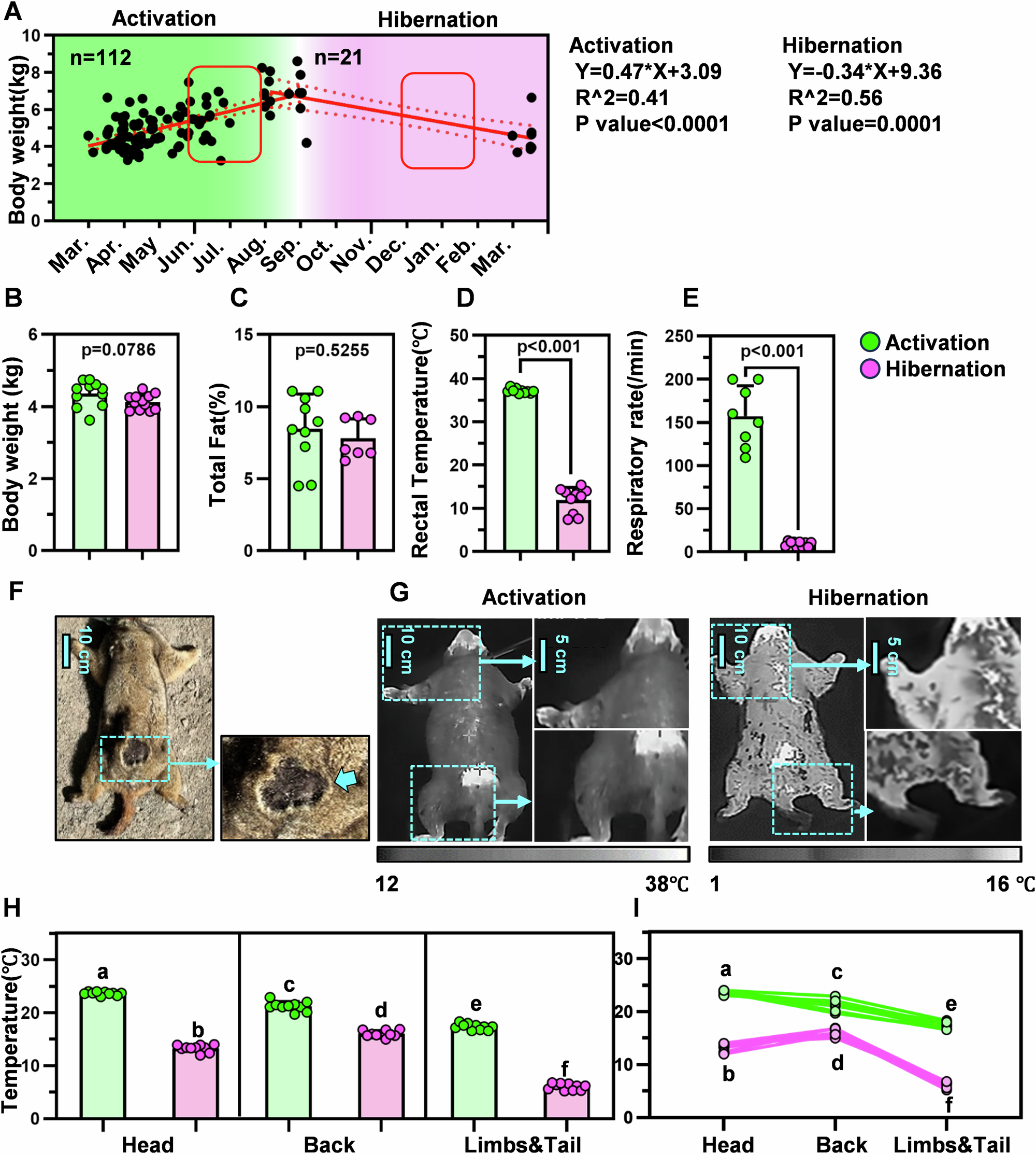
Fig. 1: Physiological changes in Himalayan marmots during hibernation.
From: Intestinal bacteria trigger a hibernation-like state in homotherms via the gut-brain axis

A Body weight changes in Marmota himalayana during the active period (March to September). B–E Changes in body weights (B), relative body fat (C), rectal temperatures (D), and respiratory rates (E) of Marmota himalayana during their active (n = 11) and hibernating (n = 11) periods. F, G Photographs (F) and distributions of body surface temperature (G) during the active (left) and hibernation (right) periods measured using an infrared thermometer. H, I The temperatures at the head, back, and limbs and tail of Marmota himalayana during the active (n = 11) and hibernation periods (n = 10). In the bar graphs, the green and pink bars indicate the active and hibernation periods, respectively. All bar graphs depict means ± standard errors of the mean. Two-tailed unpaired t-tests (B–E) and Scheffe’s one-way ANOVA (H, I) were used to detect statistical significance. *p < 0.05, **p < 0.01, ***p < 0.001.