Fig. 5: Body temperature and hypothalamus neurons in ABX mice after fecal transplantation.
From: Intestinal bacteria trigger a hibernation-like state in homotherms via the gut-brain axis

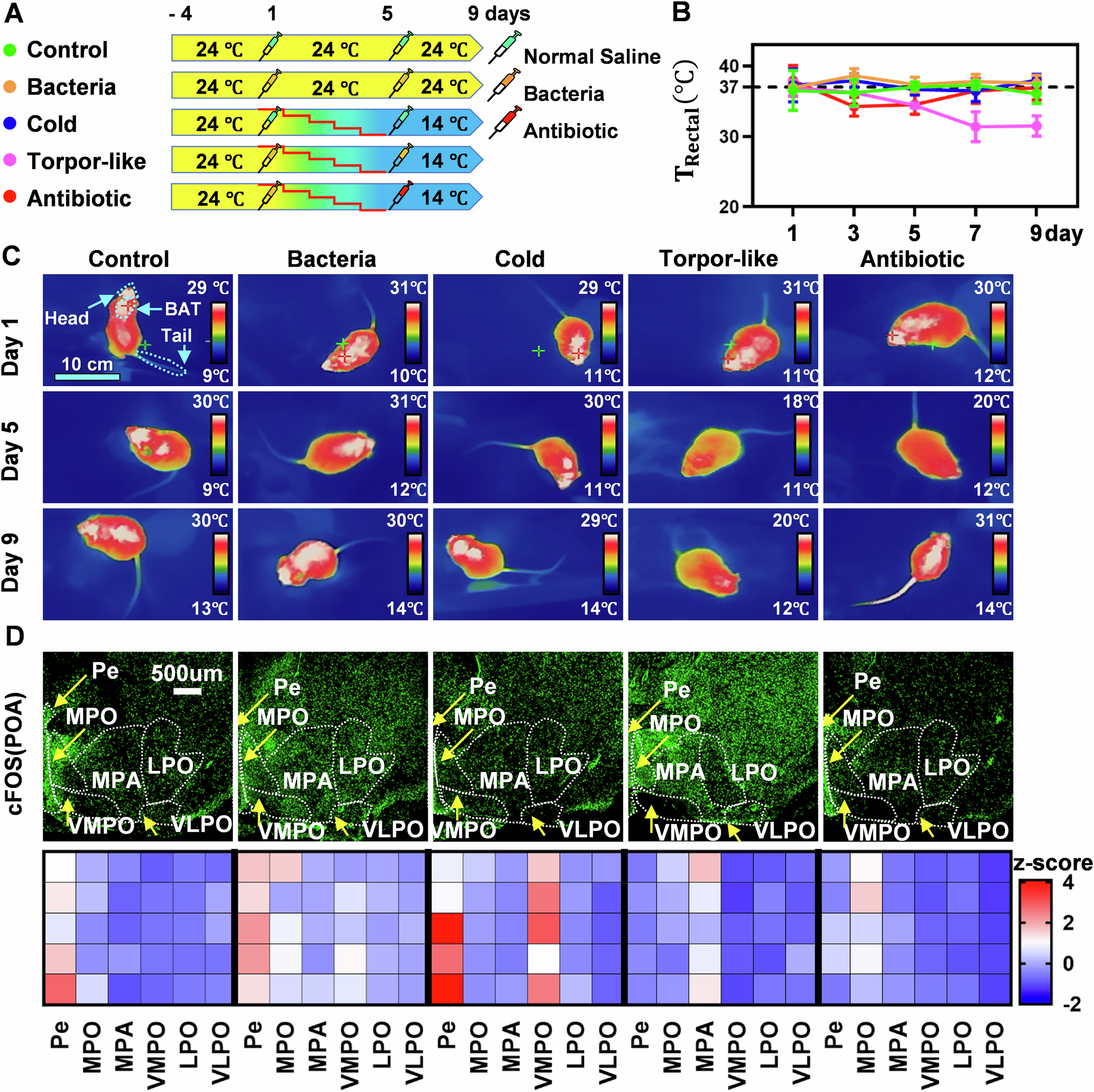
A Experimental design of fecal transplantation experiment. B Rectal temperature changes in mice from day 1 to 9. C Images of surface body temperatures of mice as measured by infrared thermometer. D Representative immunofluorescence images (top) and z-score heatmap (bottom) of cFOS in the POA (preoptic anterior hypothalamus) In the bar graphs, the green, orange, blue, pink, and red bars indicate the in the Control (n = 5), Bacteria (n = 5), Cold (n = 5), Torpor-like (n = 5), and Antibiotic (n = 5) groups, respectively. All bar graphs depict means ± standard errors of the mean. ANOVA was used to detect statistical significance. *p < 0.05, **p < 0.01, ***p < 0.001. BAT brown adipose tissue, Pe periventricular nucleus, MPO medial preoptic nucleus, MPA medial preoptic area, VMPO ventromedial preoptic nucleus, LPO lateral preoptic area, VLPO ventrolateral preoptic nucleus.