Fig. 7: Energy metabolism changes after inhibiting bacteria.
From: Intestinal bacteria trigger a hibernation-like state in homotherms via the gut-brain axis

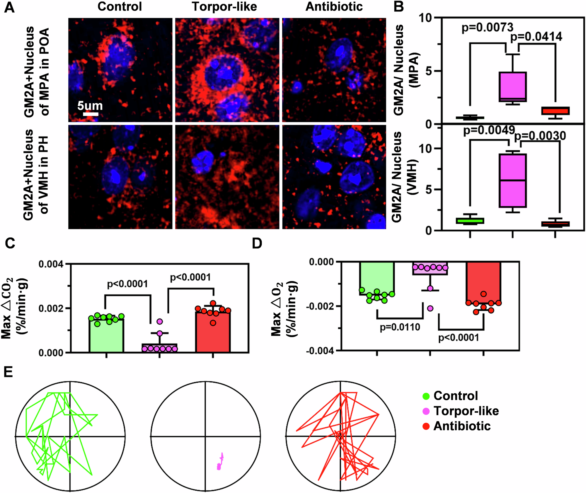
A Representative immunofluorescence images of GM2A protein and nucleus distribution in the Control, Torpor-like, and Antibiotic groups. B Relative GM2A expression in MPA (top) and VMH (bottom) of the Control, Torpor-like, and Antibiotic groups. C, D Maximum relative release rates of carbon dioxide production (C) and maximum relative release rates of oxygen consumption (D) in Control, Torpor-like, and Antibiotic treatment groups. E Movement trajectories in Control, Torpor-like, and Antibiotic treatment groups. In the bar graphs, the green, pink, and red bars indicate the Control (n = 5), Torpor-like (n = 5), and Antibiotic (n = 5) groups, respectively. All bar graphs depict means ± standard errors of the mean. ANOVA was used to detect statistical significance. *p < 0.05, **p < 0.01, ***p < 0.001.