Fig. 1: CS colonization ameliorates IRI-induced acute kidney injury.
From: Clostridium scindens attenuates acute kidney injury by producing indole-3-acetic acid

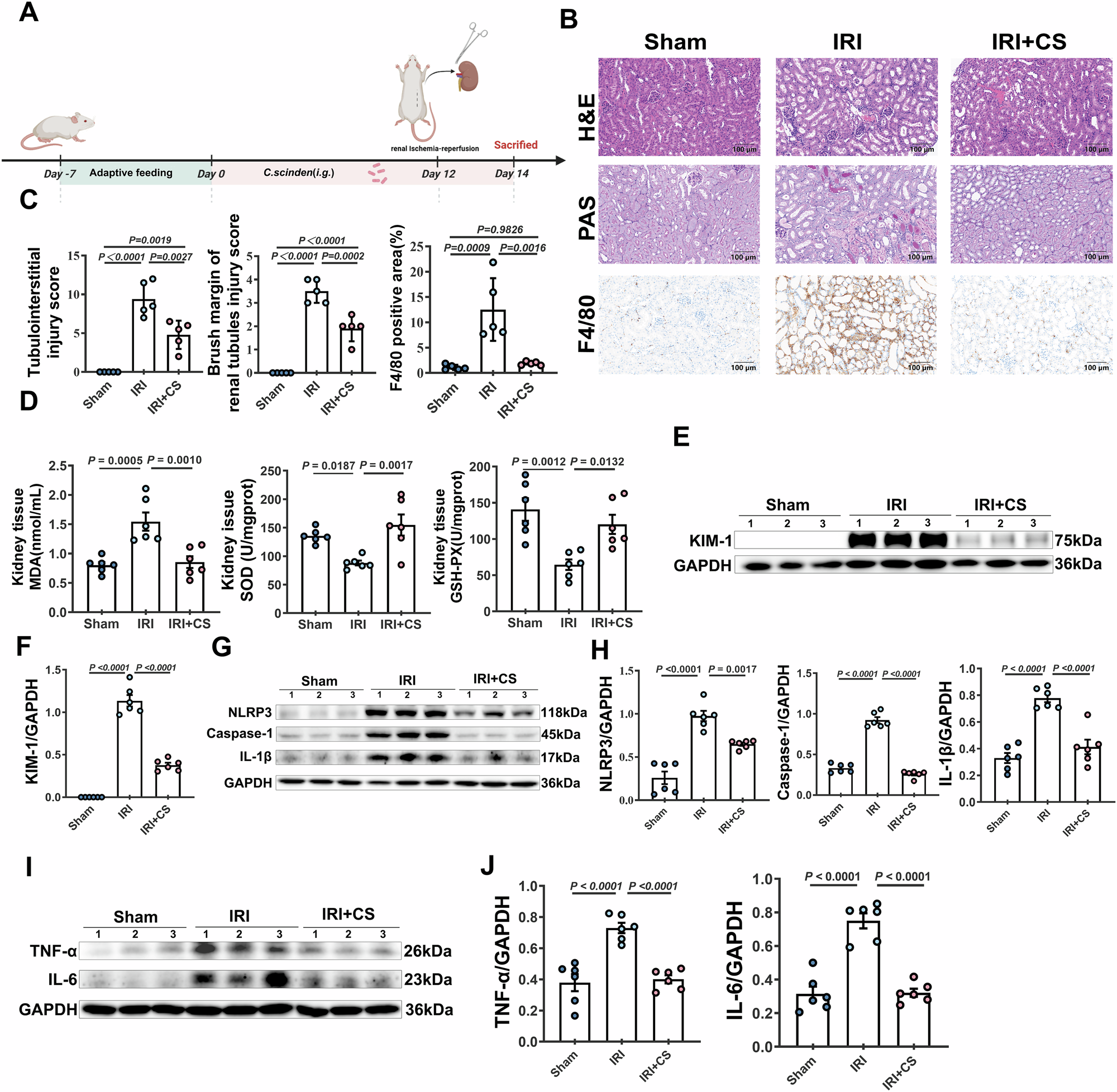
A Schematic diagram of CS treatment in the IRI animal model. B Representative H&E, PAS and F4/80 staining of the left kidney in different groups. C Quantification of Tubulointerstitial injury score, Brush margin of renal tubules and F4/80 positive area based on H&E staining, PAS staining and F4/80 staining (n = 5). D Quantification of MDA, SOD and GSH-PX levels in renal tissue of Sham, IRI, and IRI + CS group (n = 6). E Western blot analysis of kidney injury-related proteins in the left kidney of Sham, IRI, and IRI + CS group. F Quantification of KIM-1 protein expression from (E) (n = 6). G Western blot analysis of NLRP3 inflammasome-related protein expression in the kidneys of different groups. H Quantification of NLRP3、Caspase-1 and IL-1β protein expression from (G) (n = 6). I Western blot analysis of inflammatory pathway protein expression in the kidneys of different groups. J Quantification of TNF-α and IL-6 protein expression from (I) (n = 6).