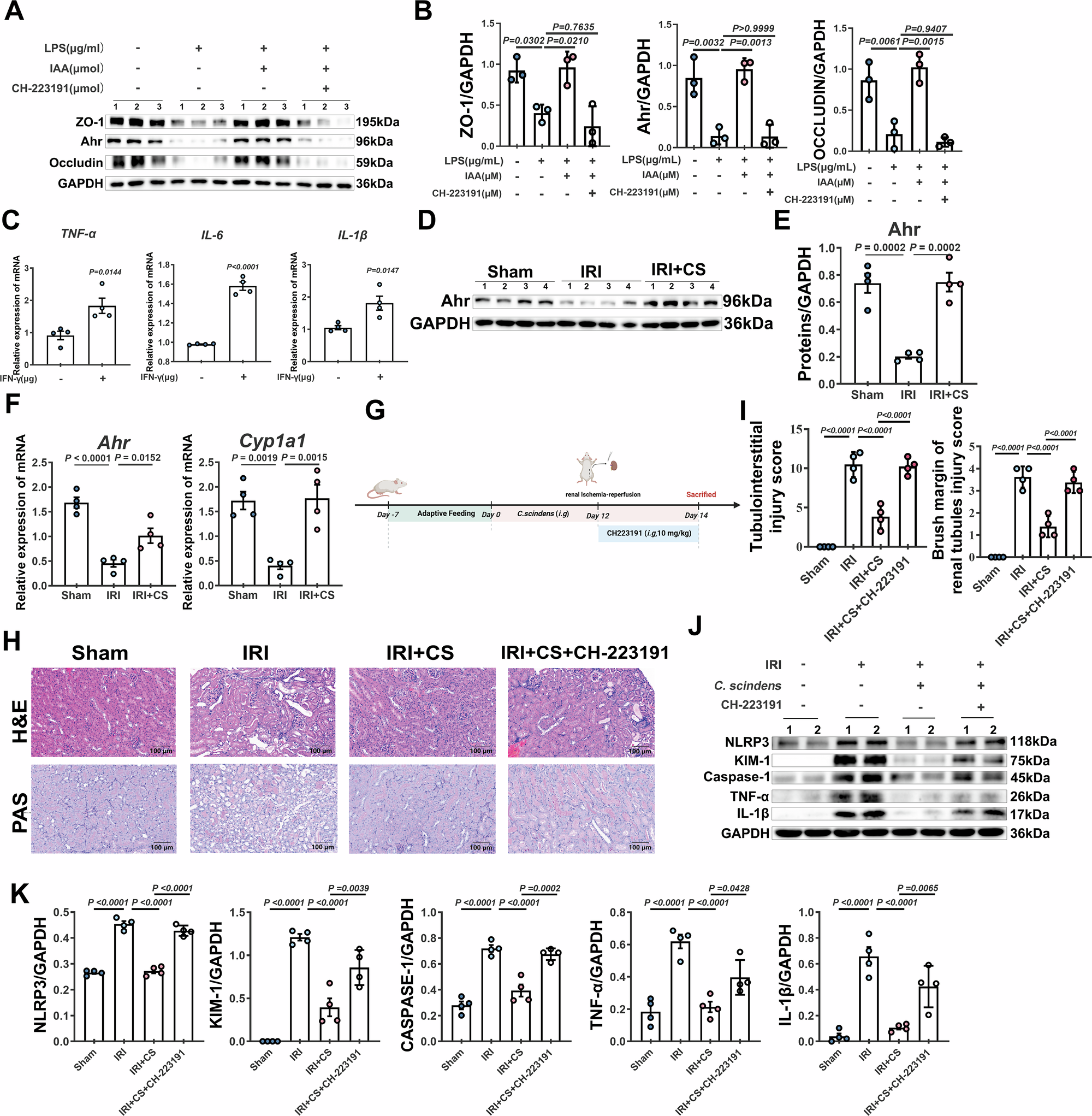
Fig. 5: Role of AhR signaling in intestinal and renal crosstalk mediated by IAA.
From: Clostridium scindens attenuates acute kidney injury by producing indole-3-acetic acid

A The expression levels of ZO-1, Occludin and AhR in Caco-2 cells were measured using western blotting after HK-2 cells were treated with IAA, or with a combination of IAA and CH-233191, followed by stimulation with 100 μg/mL LPS for 24 h. B Quantitative analysis based on data from (A) (n = 3). C The expression levels of TNF-α、IL-6, and IL-1β in HK-2 cells were measured by qPCR after HK-2 cells were treated with or without IFN-γ for 24 hours(n = 4). D Representative Western blot images showing AhR activation in colonic tissue from the Sham, IRI, and IRI + CS group. E Quantitative analysis of AhR protein expression from (D) (n = 4). F Relative mRNA expression levels of Ahr and Cyp1a1 in colonic tissue from the Sham, IRI, and IRI + CS group, assessed by qPCR (n = 4). G Schematic diagram of nanoparticle-based Inhibition of intestinal AhR in the CS-Treated IRI Model. H Representative H&E and PAS staining of the left kidney in different groups. I Quantification of Tubulointerstitial injury score and Brush margin of renal tubules based on H&E staining and PAS staining (n = 4). J Western blot analysis of kidney injury-related proteins in the left kidney of Sham, IRI, IRI + CS and IRI + CS + CH-223191 group. K Quantification of KIM-1、NLRP3、Caspase-1 and IL-1β and TNF-α protein expression from (J) (n = 4).