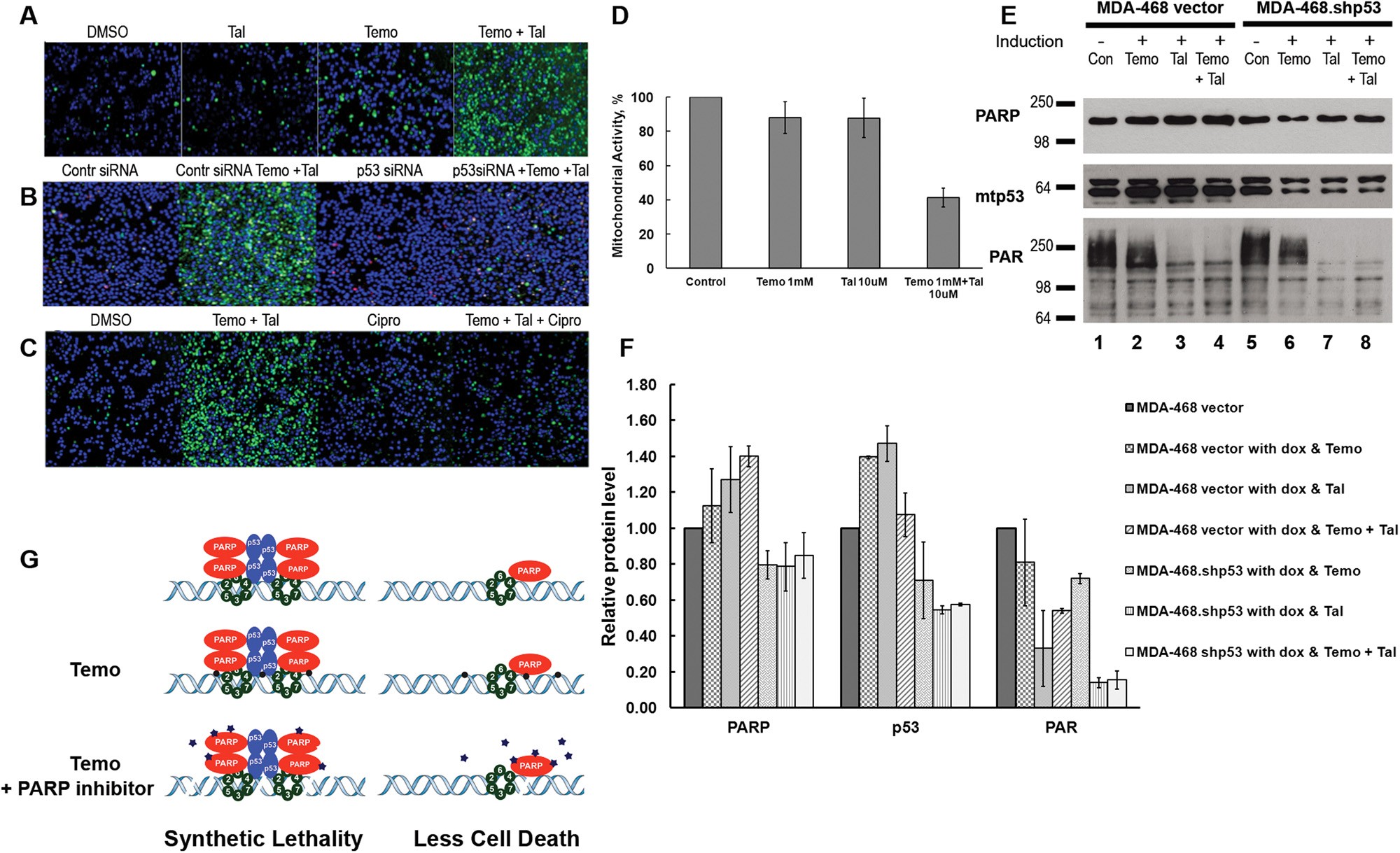
Fig. 6

Activation of apoptosis and PARP trapping is mitigated by knockdown of mtp53 or inhibition of MCM2–7. Confocal maximum projection of live-cell imaging in MDA-468 cells (a, c) or MDA-468 cells transfected with p53-siRNA or control siRNA (b) treated for 24 h with temozolomide (Temo), talazoparib (Tal), combination (Temo + Tal) or ciprofloxacin (Cipro). Apoptotic cells (green) were detected by activated caspase 3/7 green detection reagent and DNA was counterstained with DAPI (blue). Red fluorescence was Propidium iodide staining. d MTT assay shows reduction of mitochondrial activity after combination treatment of Temo plus Tal. e, f PARP trapping and PARylation with and without mtp53 after 4 h treatment with Temo, Tal or combination (Temo + Tal). Protein levels of PARP, mtp53 and PARylated proteins in the chromatin fraction were determined by Western blot analysis in MDA-468 vector and MDA-468.shp53 cells grown in the presence or absence of 8 μg/ml of doxycycline for 12 days. The Western blot is a representative image. The histogram is based on signal intensity (quatified using Image J software) from two independent experiments and normalized to untreated cells set as one. g Schematic model of the mtp53 dependent synthetic lethality by the combination of talazoparib plus temozolomide