Fig. 5
From: NF1 deficiency correlates with estrogen receptor signaling and diminished survival in breast cancer

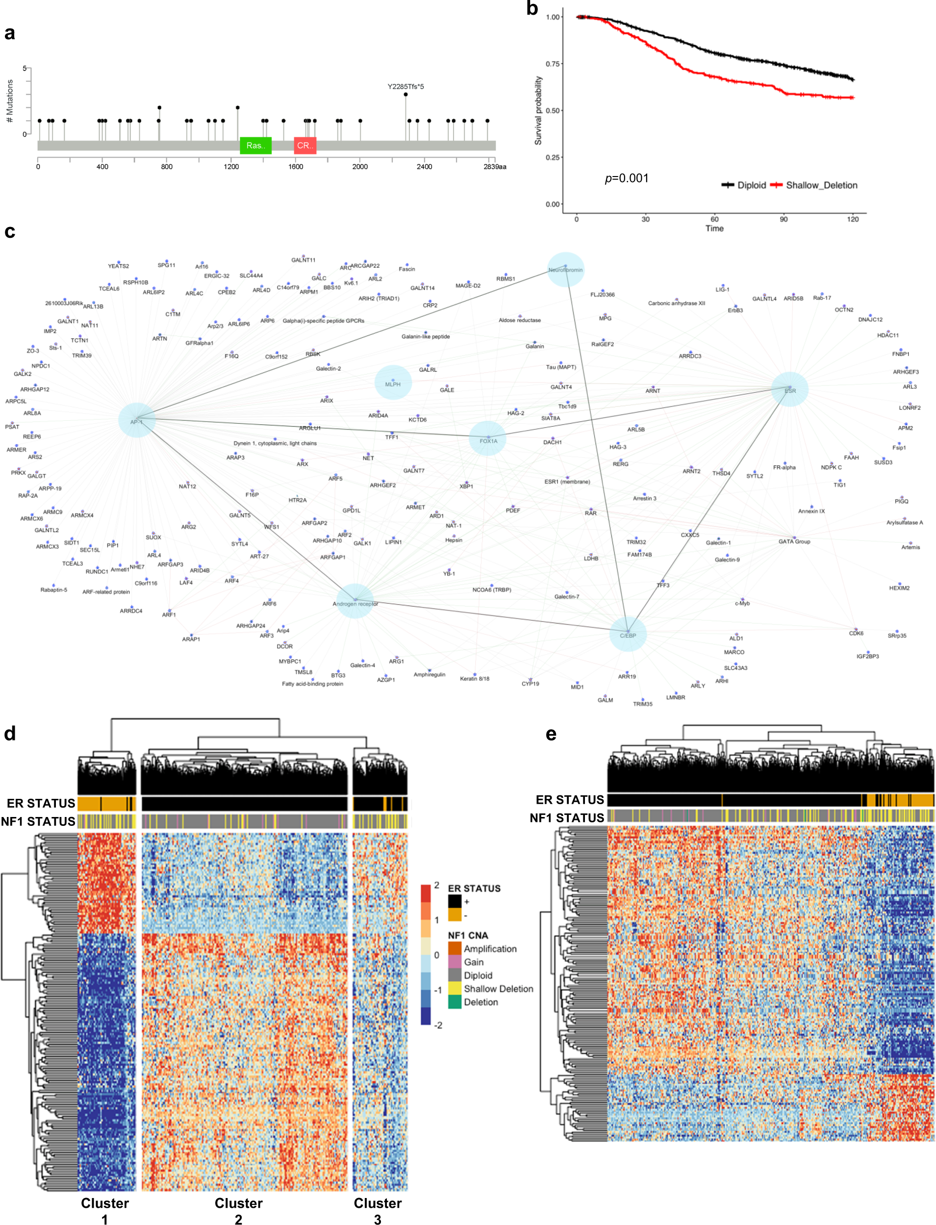
NF1 shallow deletions are frequently present in sporadic breast cancers and associate with ESR1 and FOX1A. a Truncating mutations were detected throughout NF1 in METABRIC patients (cBioportal). b Survival analysis of breast cancer patient survival comparing NF1 diploid and shallow deletion copy number status. c Network visualization of WGCNA module genes associated with NF1 shallow deletion copy number status. d Heatmap of METABRIC gene expression data of WGCNA module genes correlated with NF1 copy number and ER status. e Heatmap of METABRIC gene expression data of WGCNA module genes associated with RAS activation signatures