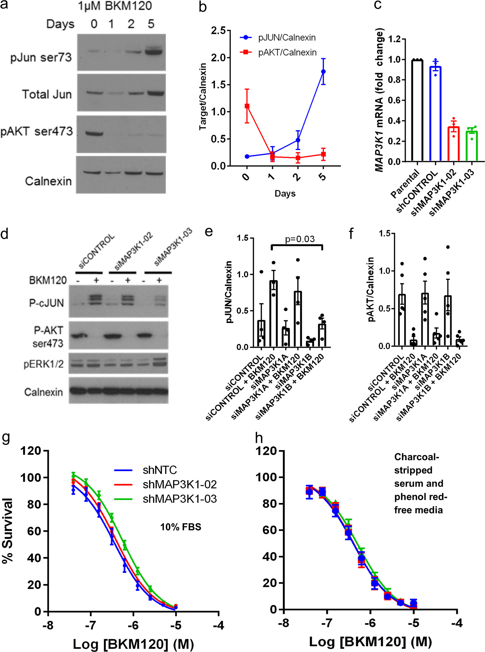
Fig. 2

Buparlisib treatment enhances p-cJUN activation as a possible escape mechanism in a MAP3K1-dependent manner, but inhibition of MAP3K1 does not alter buparlisib sensitivity in vitro. a T47D cells were treated in full serum media with 1 µM buparlisib (BKM120) for 1, 2, or 5 days. Immunoblotting demonstrated sustained inactivation of p-AKT, but a reciprocal activation of p-cJUN, particularly after 5 days. Images are representative of n = 4 independent experiments. b Quantification of densitometry of four independent experiments performed similarly to a. c qPCR analysis of MAP3K1 mRNA in shMAP3K1 and shCONTROL transduced T47D cells. Error bars represent mean ± SEM of four independent experiments. d shRNA-transduced T47D cells were treated for 5 days with 1 µM buparlisib followed by immunoblot. Images are representative of n = 4 independent experiments. e Densitometry quantification p-cJUN of four independent experimental replicates from d. Error bars represent mean ± SEM of four independent experiments. P-value represents a two-sample two-tailed T-test. f Densitometry quantification p-AKT of four independent experimental replicates from d. Error bars represent mean ± SEM of four independent experiments. g Sulfarhodamine B (SRB) assay across dose curve in full serum or estrogen deprived h conditions performed at 5 days, normalized to DMSO control for each cell line. Error bars represent mean ± SEM of three independent experiments