Fig. 1

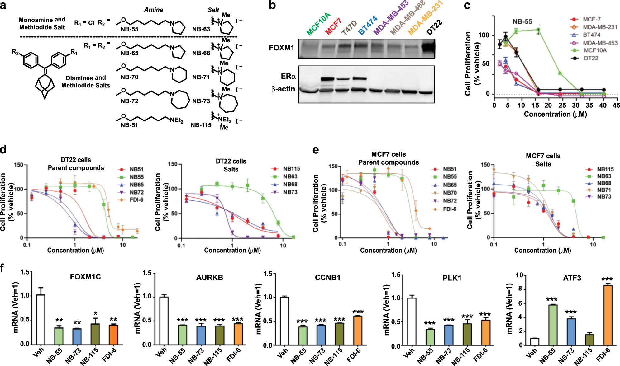
Compounds studied and effects of the compounds on inhibition of cell proliferation and regulation of FOXM1 target gene expression. a Structures of the 1,1-diarylethylene monoamine, diamines, and their methiodide salts we have studied. b Western blot analysis shows that the cell lines differ in their relative content of FOXM1 protein and in the expression of ERα. c Inhibition of cell proliferation by NB-55 examined in dose-response studies in these cell lines. Values are mean ± SD with assays done in triplicate. d, e Inhibition of cell proliferation by parent amine and their methiodide salt compounds in DT22 or MCF7 cells incubated for 3 days with the indicated concentrations of each compound or with FDI-6 for comparison. Assays were run in triplicate. Values are mean ± SEM. f Inhibition of FOXM1 target gene expression by parent amine and methiodide salt compounds. Inhibition of the expression of FOXM1 upregulated genes (FOXM1C, AURKB, CCNB1, PLK1) and reversal of FOXM1 downregulation of ATF3 in MCF7 cells. Cells were incubated for 24 h with each compound at their IC50 concentration based on cell proliferation assays. RNA was extracted from cells and expression of different genes was monitored by qRT-PCR. Assays were run in triplicate. Values are mean ± SEM. *p < 0.05; **p < 0.01; ***p < 0.001.