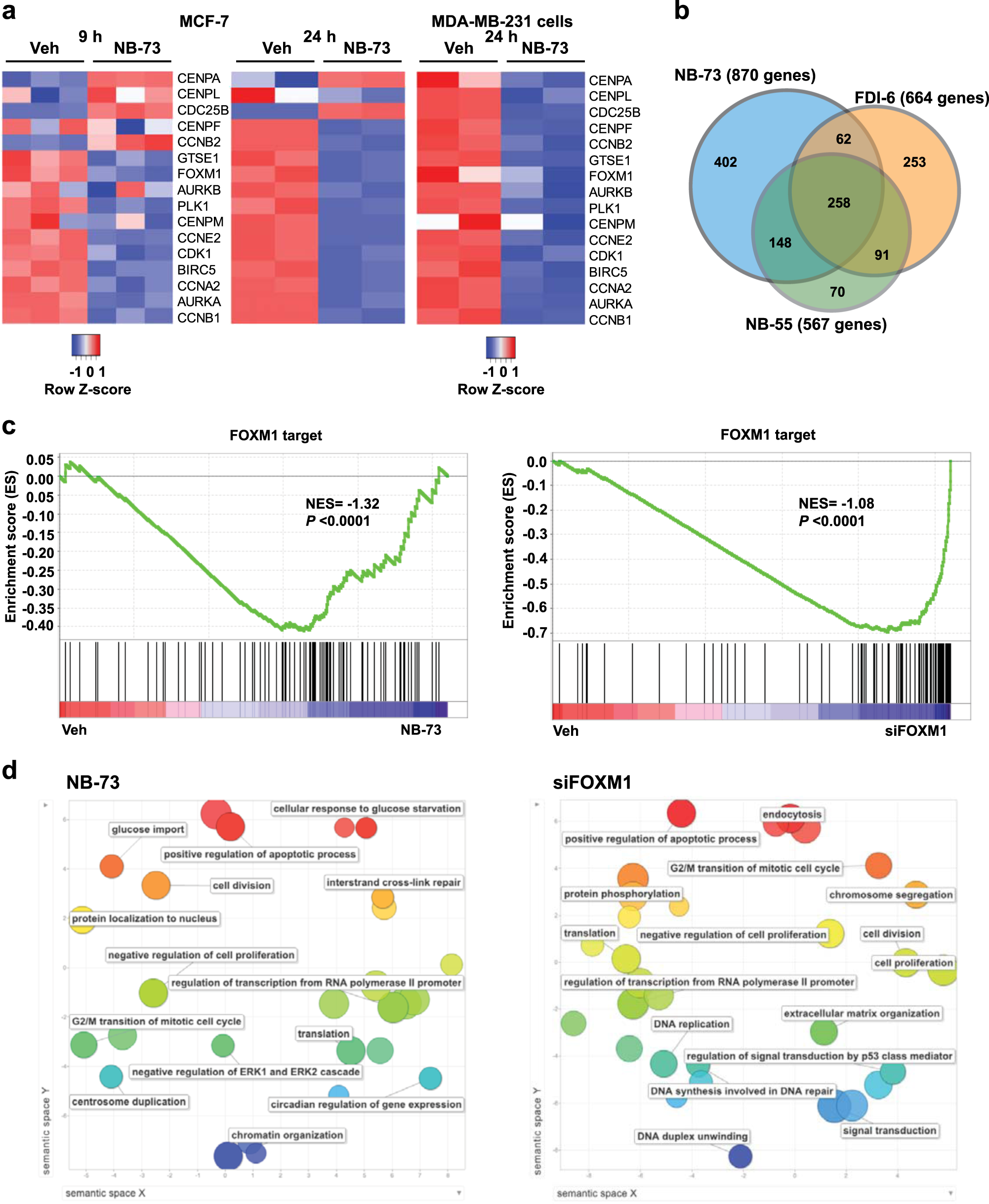
Fig. 3

RNA-Seq analysis of the effects of compounds on gene expression in breast cancer cells. a Regulation of FOXM1-signature genes by NB-73 (4 µM) in MCF7 cells at 9 h and 24 h, and by NB-73 treatment (1.5 µM, 24 h) in MDA-MB-231 cells. b Venn diagram showing overlap of genes with p < 0.05 and regulated more than 2-fold by NB-73, NB-55 and FDI-6 (20 µM) in MCF7 cells, 9 h treatment. c Gene Set Enrichment Analysis (GSEA) showing Enrichment Scores. MDA-MB-231 cells treated with NB-73 (1.5 µM, 24 h) or siFOXM1 (25 nM, 72 h). Gene sets used FOXM1 genes derived from four independent datasets of FOXM1 cistromes.19,52 NES, normalized enrichment score. d REVIGO (Reduce and Visualize Gene Ontologies) analyses showing biological process gene ontologies most impacted by MDA-MB-231 cell treatment with NB-73 or siFOXM1. Circle sizes represent GO term gene count; colors represent similarity along Semantic Space Y.