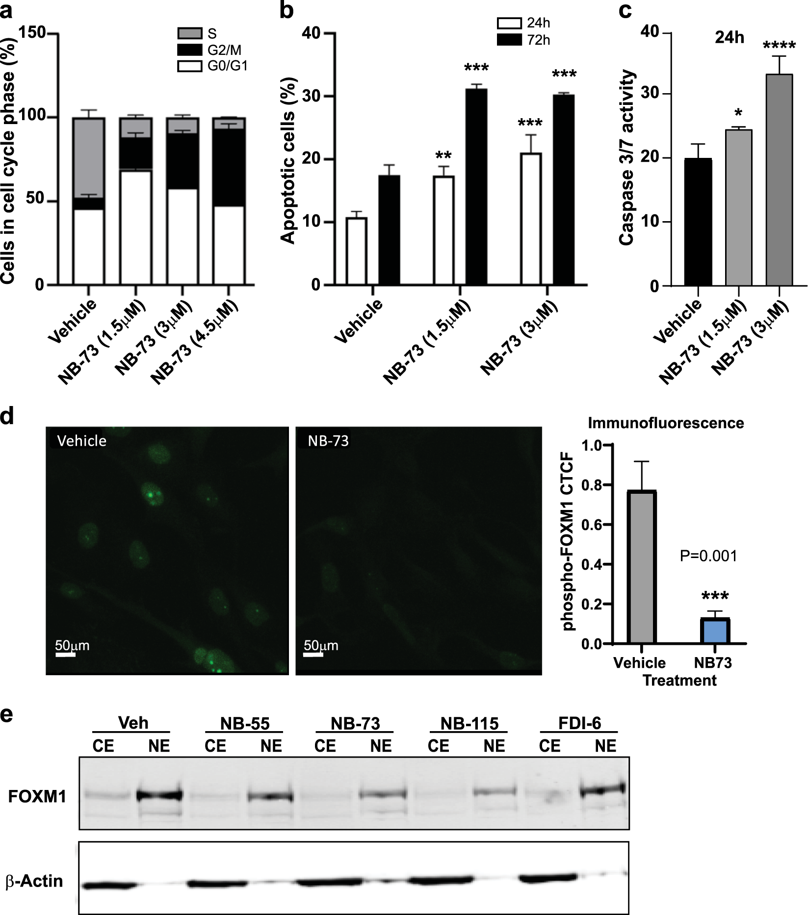
Fig. 4

Compound NB-73 increases the percent of cells in G2/M and reduces the percent of cells in S phase of the cell cycle, and increases apoptosis, but does not change the nuclear localization of the FOXM1 present. a MDA-MB-231 cells were synchronized by double thymidine block and were released for 24 h with or without treatment with vehicle or NB-73 (at 1.5, 3.0, or 4.5 µM). The percent of cells in different phases of the cell cycle were monitored by flow cytometry. n = 4 experiments, mean + SD. b Cells were treated with or without NB-73 (at 1.5 or 3 µM) for 24 h or 72 h and the percent of apoptotic cells was monitored by AnnexinV/propidium iodide staining and flow cytometry. n = 3 experiments, mean + SD. c Caspase 3/7 activity was monitored after cell treatment with or without NB-73 (at 1.5 or 3 µM) for 24 h using Caspase Glo assay. n = 2 experiments, mean + SD; t-test **p < 0.01; ***p < 0.001. d NB-73 treatment (2 µM for 24 h) of MDA-MB-231 cells results in a decrease of p-FOXM1, observed by immunofluorescent staining (Scale bar = 50 µm). Nuclei from four fields for vehicle and NB-73 treated cells were analyzed using the Image J fluorescent analysis tool, the average CTCF (corrected total cell fluorescence) was calculated, and data were statistically analyzed by paired t-test. e Treatment with NB-55, NB-73, or NB-115 or FDI6 for 24 h does not change the intracellular localization of FOXM1, which remains largely nuclear, as observed by Western blot of nuclear extracts (NE) and cytoplasmic extracts (CE) of cells after 24 h. By contrast, β-Actin is largely in the CE, as expected.