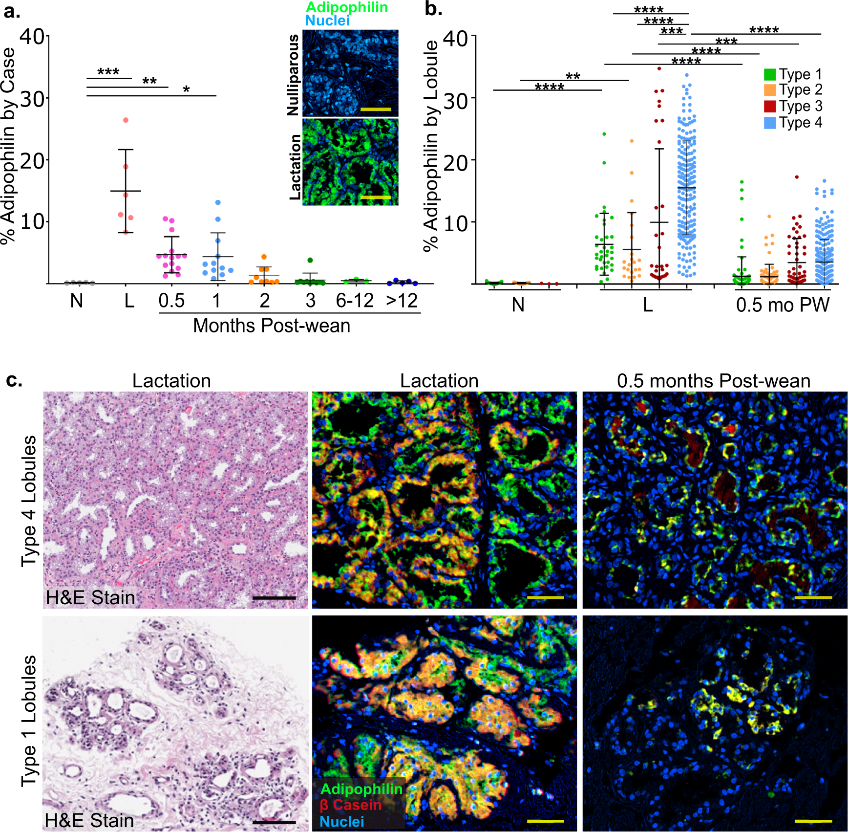
Fig. 2: Expression of the milk proteins adipophilin and β-casein occurs in all lobular subtypes at lactation with rapid decline by 0.5 months post-wean.

a Percent of adipophilin expression per mm2 for each group by case including nulliparous (N) n = 5, lactation (L) n = 6, and 0.5 (n = 15), 1 (n = 12), 2 (n = 9), 3 (n = 10), 6–12 (n = 3), 12–24 months post-wean (n = 5). Pseudo color multiplex immuno histochemistry (mIHC) images of adipophilin staining (green) in nulliparous (negative control) and lactational (positive control) glands are shown. b Percent of adipophilin expression per mm2 in nulliparous, lactation and 0.5 months post-wean cases by lobular subtype. c Representative H&E-stained images for type 4 and type 1 lobules in lactation cases (left column). mIHC stain for adipophilin (green) and β-casein (red) in type 4 and type 1 lobules during lactation (middle column) and at 0.5 months (right column) shows co-expression at the single cell level (orange/yellow). (****P ≤ 0.0001, ***P ≤ 0.001, **P ≤ 0.01, *P ≤ 0.05, scale bar = 50 µm).