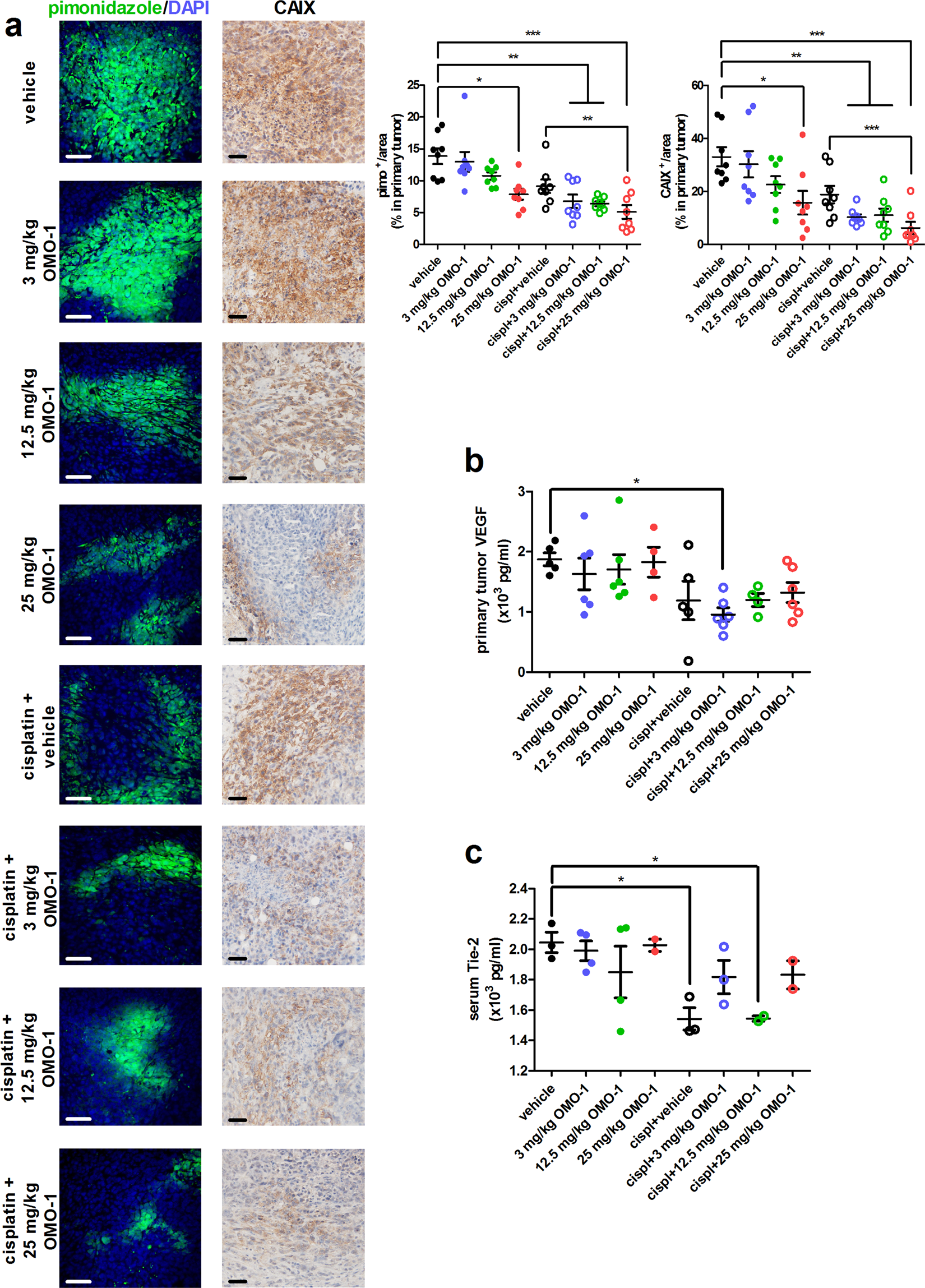
Fig. 3: OMO-1 treatment reduces tumor hypoxia without affecting vascular formation in a 4T1-based intraductal model.

a Immunohistochemistry for the hypoxia markers pimonidazole and CAIX on paraffin sections of primary tumors from the different treatment groups at 39 days p.i. (n = 8; 2 slides per treatment group for each marker with 4 images per slide). Pimonidazole adducts are identified through FITC fluorescence and DAPI identifies cellular nuclei through blue fluorescence. Scale bars = 50 µm. b VEGF levels in primary tumors from the different treatment groups at 39 days p.i. (n = 5 for vehicle and cisplatin + vehicle, n = 4 for 25 mg/kg OMO-1 and cisplatin + 12.5 mg/kg OMO-1, n = 6 for all other treatment groups). c Tie-2 levels in serum from the different treatment groups at 39 days p.i. (n = 3 for vehicle, cisplatin + vehicle and cisplatin + 3 mg/kg OMO-1, n = 2 for 25 mg/kg OMO-1, cisplatin + 12.5 mg/kg OMO-1, and cisplatin + 25 mg/kg OMO-1, n = 4 for all other treatment groups). Data are presented as the means ± SEM. *P < 0.05, **P < 0.01, ***P < 0.001.