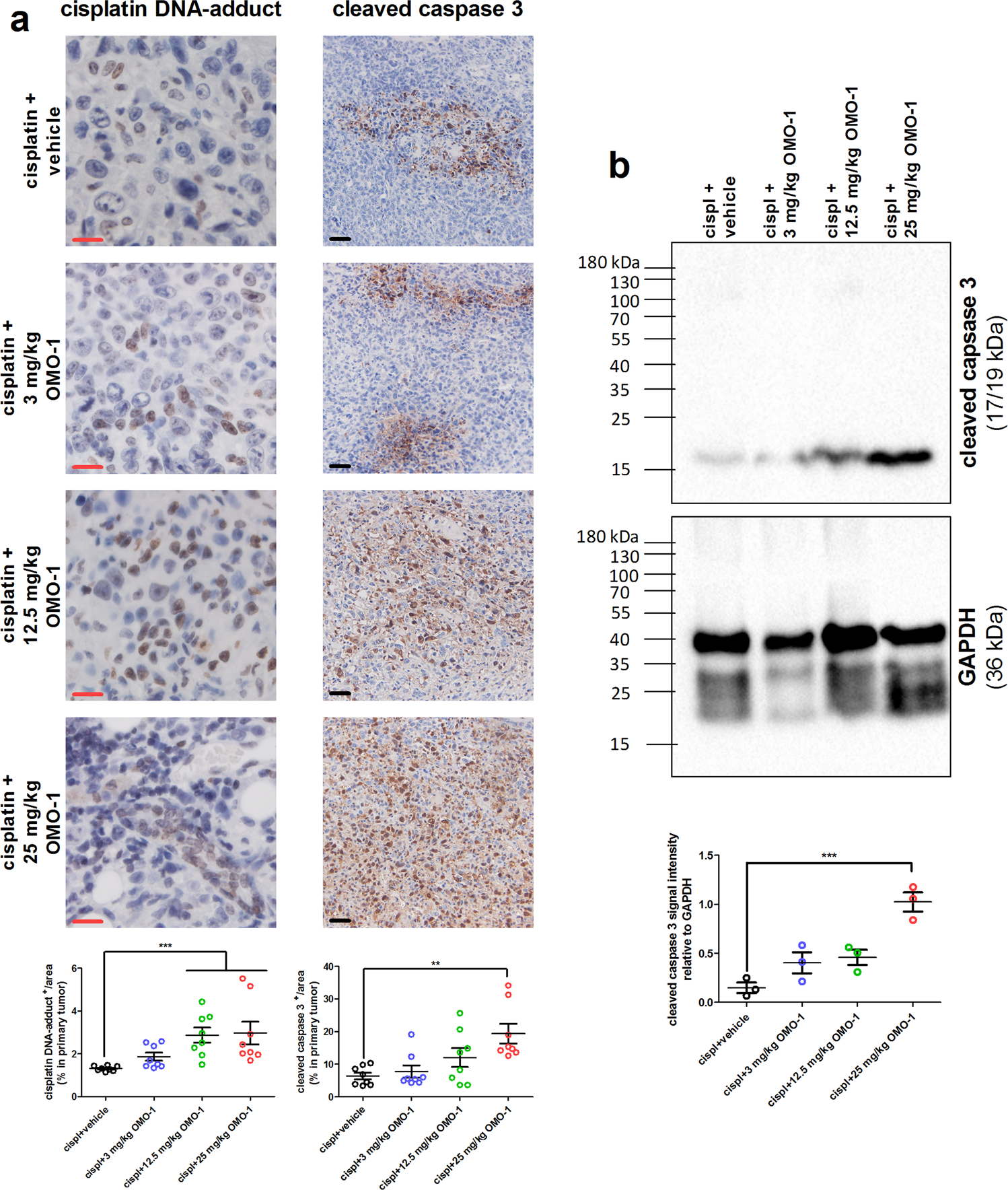
Fig. 5: OMO-1 treatment increases cisplatin-mediated cell death in primary tumors of a 4T1-based intraductal model.

a Immunohistochemistry for cisplatin DNA-adducts and the cell death marker cleaved caspase 3 on paraffin sections of primary tumors at 39 days p.i. treated with cisplatin + vehicle and cisplatin + OMO-1 (n = 8; 2 slides per treatment group for each marker with 4 images per slide). Black scale bars = 50 µm, red scale bars = 20 µm. b Western blot for cleaved caspase 3 levels and GAPDH control levels in lysates of primary tumors at 39 days p.i. treated with cisplatin + vehicle and cisplatin + OMO-1 (n = 3 for each treatment group). Data are presented as the means ± SEM. **P < 0.01, ***P < 0.001.