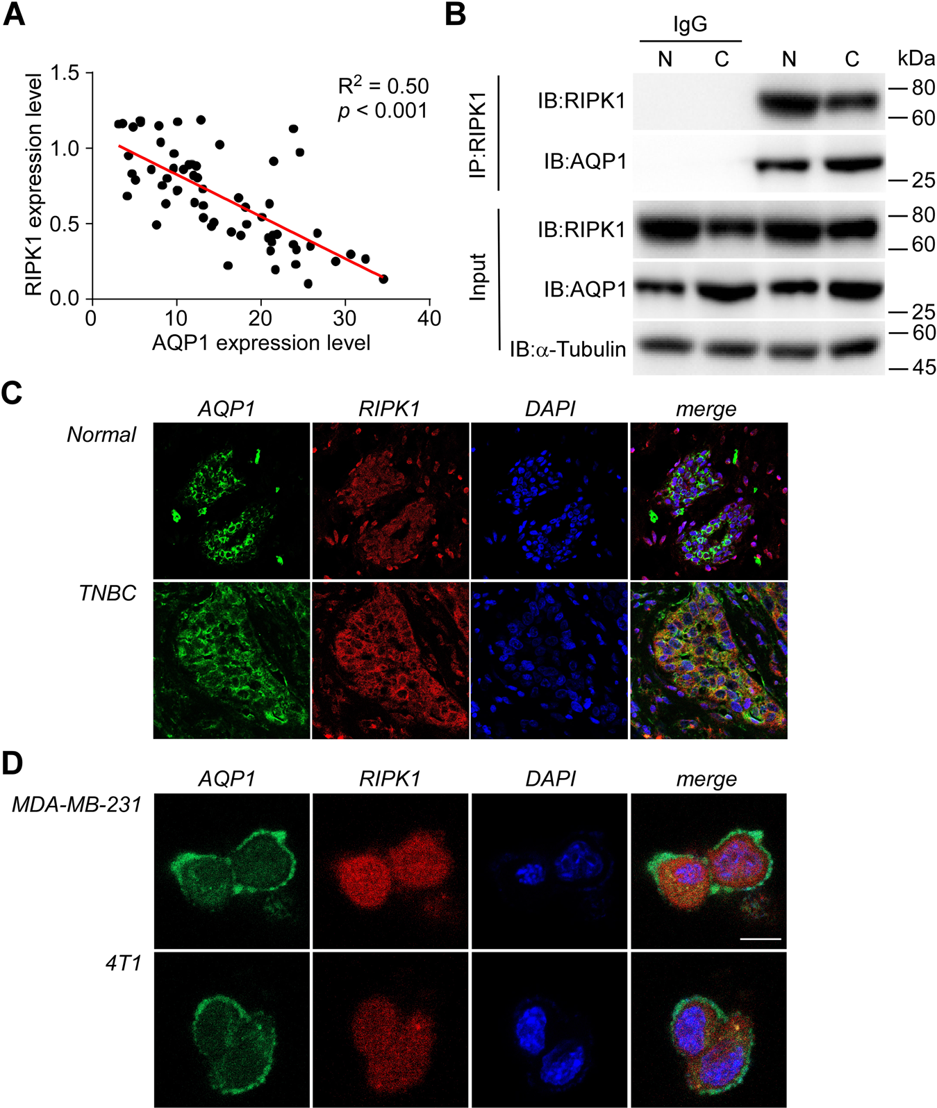
Fig. 3: AQP1 binds with RIPK1 in TNBC.

A Linear regression graph. Strong negative correlation (R2 = 0.50, p < 0.001) was revealed in TNBC between the abundance of AQP1 and RIPK1 detected by Western blotting. B Co-immunoprecipitation of RIPK1 from TNBC and normal breast tissue showing AQP1 binds with RIPK1. Abbreviations: N, normal breast tissue; C, TNBC. C Representative images of anti-AQP1 (green) and anti-RIPK1 (red) immunofluorescence staining of TNBC and normal breast tissue (×400 magnification). Orange/yellow fluorescence in the merged images represents the colocalization of AQP1 and RIPK1. D Representative images of anti-AQP1 (green) and anti-RIPK1 (red) immunofluorescence staining of MDA-MB-231 and 4T1 cells stably overexpressing AQP1 and RIPK1. Orange/yellow fluorescence in the merged images represents the colocalization of AQP1 and RIPK1. Scale bar: 20 μm.