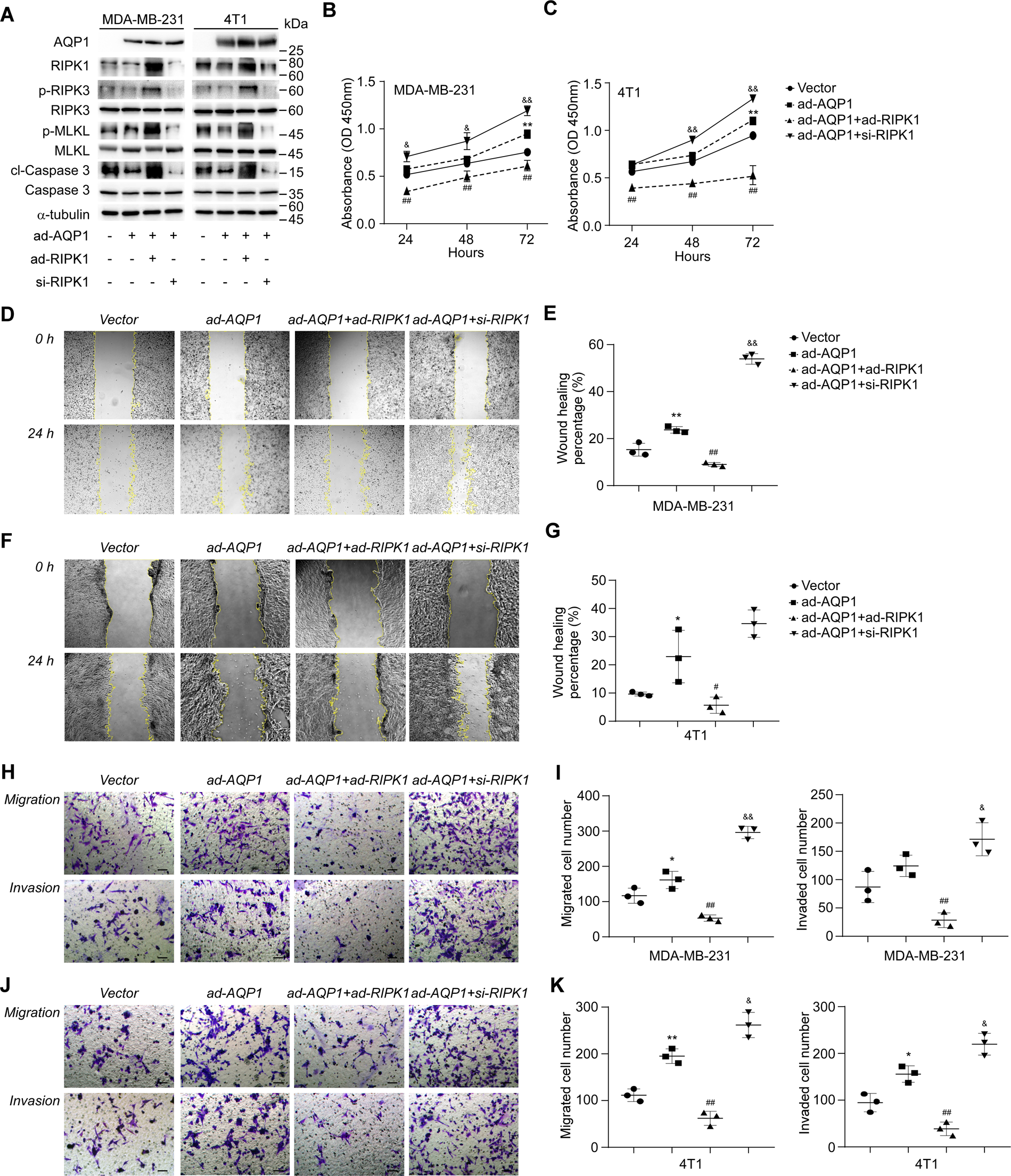
Fig. 4: Inhibition of RIPK1 is required for AQP1-driven TNBC cell proliferation, migration, and invasion in vitro.

A Representative blotting of Western blot analysis of MDA-MB-231 and 4T1 cells transfected with empty vector, AQP1-3×FLAG, RIPK1-HA, and/or RIPK1-siRNA. B Relative viability of indicated MDA-MB-231 cells at 24, 48, and 72 hours after cell seeding. The cell viability is displayed by the absorbance at 450 nm wavelength in the CCK-8 assay (n = 3). C Same experiment as in B, but using 4T1 cells (n = 3). D Representative images of indicated MDA-MB-231 cells in the wound healing assay at 0 and 24 hours after micropipette scratching (×100 magnification). E Quantification of the wound healing percentage at 24 hours after micropipette scratching in indicated MDA-MB-231 cell cultures (n = 3). F, G Same experiment as in D and E, but using 4T1 cells (n = 3). H Representative images of indicated MDA-MB-231 cells in the transwell migration and invasion assays (×200 magnification). Scale bar: 100 μm. I Quantification of migrated and invaded cells for indicated MDA-MB-231 cells (n = 3). J, K Same experiment as in H and I, but using 4T1 cells (n = 3). Abbreviations: ad-AQP1, AQP1 overexpression; ad-RIPK1, RIPK1 overexpression; si-RIPK1, RIPK1 knockdown with siRNA. Note: *p < 0.05 and **p < 0.01 vs. empty-vector control; #p < 0.05 and ##p < 0.01 vs. ad-AQP1 group; &p < 0.05 and &&p < 0.01 vs. ad-AQP1 group.