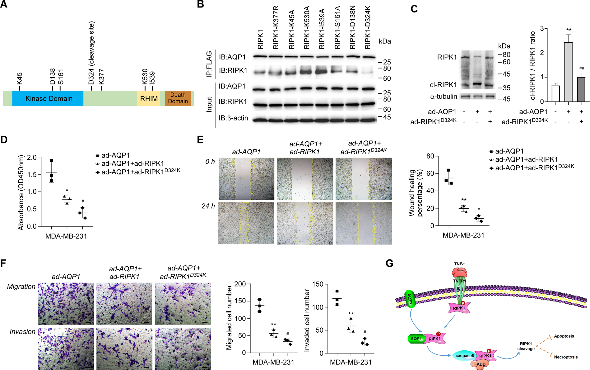
Fig. 6: AQP1 binds to the D324 site of RIPK1 and excessively activates caspase-8-mediated RIPK1 cleavage.

A Schematic diagram of RIPK1 structure and functional sites. B Co-immunoprecipitation of FLAG in HEK-293T cells expressing AQP1-3×FLAG transformed with plasmids expressing RIPK1, RIPK1-K377R, RIPK1-K45A, RIPK1-K530A, RIPK1-I539A, RIPK1-S161A, or RIPK1-D324K. RIPK1-D324K was revealed with reduced interaction with AQP1. C Representative blotting of Western blot analysis of RIPK1 and cleaved RIPK1 (cl-RIPK1) in MDA-MB-231 cells stably overexpressing AQP1 and RIPK1D324K. Statistical analysis of the cl-RIPK1/RIPK1 ratio showed significant difference among empty-vector control, AQP1-overexpressing, AQP1–RIPK1D324K-overexpressing cells (n = 3). D Relative viability of indicated MDA-MB-231 cells at 72 hours after cell seeding. The cell viability is displayed by the absorbance at 450 nm wavelength in the CCK-8 assay (n = 3). E Representative images and quantification of indicated MDA-MB-231 cells in the wound healing assay at 0 and 24 hours after micropipette scratching (×100 magnification, n = 3). F Representative images and quantification of indicated MDA-MB-231 cells in the transwell migration and invasion assays (×200 magnification, n = 3). Scale bar: 100 μm. G Schematic model of the role of cytoplasmic AQP1 in regulating TNBC cell apoptosis and necroptosis by facilitating caspase-8-mediated RIPK1 cleavage. Abbreviations: RHIM, receptor-interacting protein homotypic interacting motif; ad-AQP1, AQP1 overexpression; ad-RIPK1 RIPK1, overexpression; ad-RIPK1D324K, RIPK1D324K overexpression. Note: **p < 0.01 vs. empty-vector control and ##p < 0.01 vs. ad-AQP1 group for C; *p < 0.05, **p < 0.01 vs. ad-AQP1 group; #p < 0.05 vs. ad-AQP1 + ad-RIPK1 group for D–F.